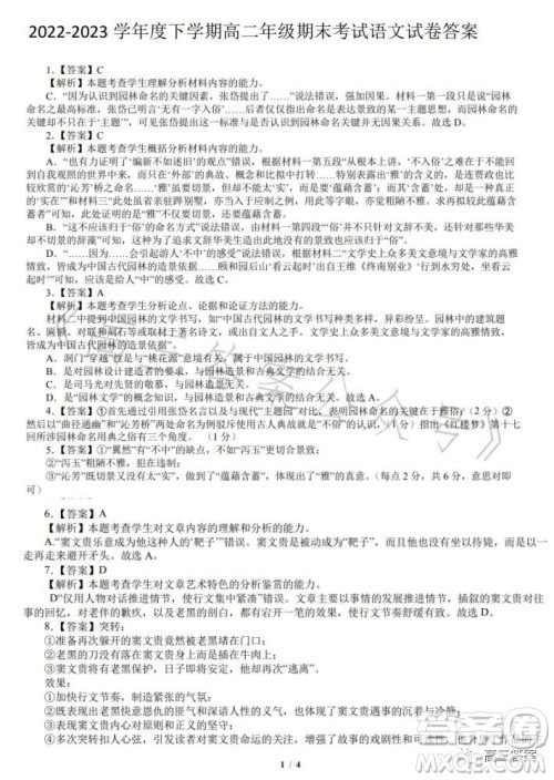
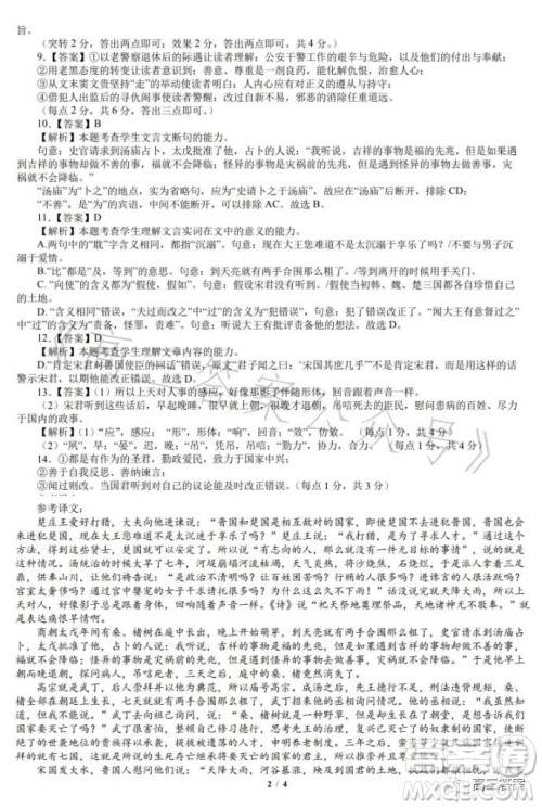
小编这次收集整理的是广全学校命题,辽中一高审题的辽宁省重点高中沈阳市郊联体2022-2023学年度下学期高二年级期末考试的语文答案,考试时间150分钟,试卷总分150分,本试卷分阅读题和表达题两部分,感兴趣的可以来看看哦!

答案如下,仅供参考!














2023高二年级七月名校联合测评英语答案
2023-07-19 15:36:07
小编这次收集整理的是2023高二年级七月名校联合测评的英语答案,这个系列的还是非常不错的,其他学科的也有收集整理,站内直接搜名校联合测评就可以搜到了,多个学科一起模拟练习,更
2023高二年级七月名校联合测评数学答案
2023-07-19 14:44:17
小编这次收集整理的是2023高二年级七月名校联合测评的数学答案,这个系列的还有其他学科的,站内直接搜名校联合测评就可以搜到了,感兴趣的可以来看看,多做练习提升一下!2023高二年
2023高二年级七月名校联合测评语文答案
2023-07-19 13:59:10
小编这次收集整理的是2023高二年级七月名校联合测评的语文答案,本试卷是联考试卷,其他学科的也有收集整理,站内直接搜名校联合测评就可以搜到了,感兴趣的可以来看看哦!2023高二年
大连市2022-2023学年度高二第二学期期末考试物理试卷答案
2023-07-19 11:26:33
小编这次收集整理的是大连市2022-2023学年度高二第二学期期末考试的物理试卷答案,这个系列的还有其他学科的,站内直接搜大连市就可以搜到了,感兴趣的可以来看看哦!大连市2022-20