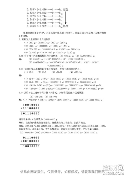
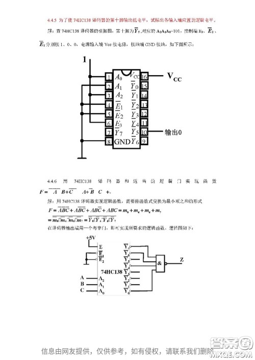
高等教育出版社2020电子技术基础数字部分第5版课后习题答案已经分享给大家,电子技术基础数字部分习题答案已经更新,使用这本教材的同学做完习题可以来对对答案,答案如下。

ISBN:9787040177909,书名:电子技术基础,学科:电子技术,作者:康光华,华中科技大学电子技术课程组,出版社:高等教育出版社































电子工业出版社2020电子技术基础课后习题答案
2020-08-20 09:37:02
电子工业出版社2020电子技术基础课后习题答案更新啦,更新到的是电子技术基础教程的答案,同学们如果使用的是这本教材可以来参考课后习题答案,答案已经更新,需要不妨看看吧。电子
高等教育出版社2020高等数学第七版上册课后习题答案
2020-08-20 08:36:59
高等教育出版社2020高等数学第七版上册课后习题答案已经整理好,更新到的是高等数学第七版课后习题答案,使用这本教材的同学可以参考课后习题答案。高等教育出版社2020高等数学
高等教育出版社2020有机化学第三版课后习题答案
2020-08-20 08:01:03
高等教育出版社有机化学第三版课后习题答案已经和大家分享,有机化学第三版教材的课后习题答案小编已经整理好,使用这本教材的同学可以参考习题答案。高等教育出版社有机化学第
高等教育出版社2020数学分析第四版上册课后习题答案
2020-08-19 14:22:33
小编这次收集整理的是华东师范大学数学系编写的数学分析这套大学生教辅的课后习题答案,使用这本教辅的可以做完了课后习题之后来核对一下答案哦!高等教育出版社2020数学分析第