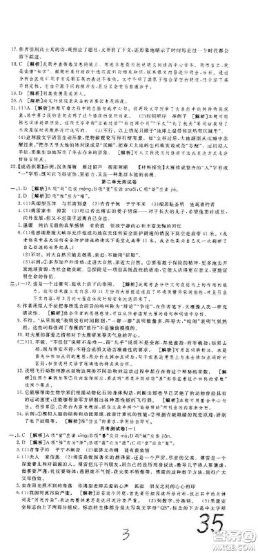
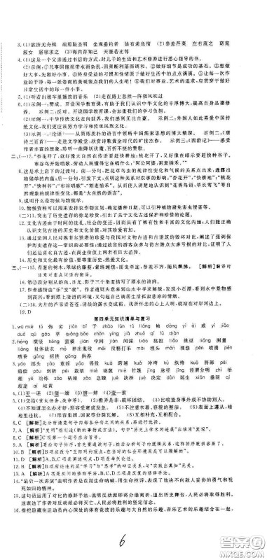
小编这次收集整理的是全优标准卷系列的八年级语文下册的答案,使用这本教辅的可以来检查一下,看看自己做的对不对,不要直接照抄答案!

八年级语文下册答案如下,仅供参考!












湖北教育出版社2020全优标准卷八年级物理下册答案
2020-04-13 15:15:12
小编这次收集整理的是全优标准卷系列的八年级物理下册的答案,做这套练习册习题的可以做完了之后来检查一下,看看自己做的对不对,不要直接照抄答案哦,当然其他学科的和其他年级的
湖北教育出版社2020全优标准卷八年级数学下册答案
2020-04-13 14:58:25
小编这次收集整理的是2020全优标准卷系列的八年级数学下册的答案,使用这本教辅的可以直接做完了题目之后来检查一下,看看自己做对了没有,其他学科的和其他年级的直接站内搜书名
湖北教育出版社2020全优标准卷七年级数学下册答案
2020-04-13 14:44:48
小编这次收集整理的是全优标准卷系列的七年级数学下册的答案,做完这本练习册的题目之后可以来检查一下,看看自己做的对不对,不要直接照抄答案哦!湖北教育出版社2020全优标准卷七
湖北教育出版社2020全优标准卷七年级语文下册答案
2020-04-13 14:36:14
小编这次收集整理的是全优标准卷七年级语文下册的答案,使用这本教辅的可以来检查一下,看看自己做的对不对,不要直接照抄答案哦!湖北教育出版社2020全优标准卷七年级语文下册答案