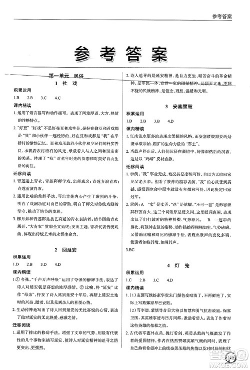
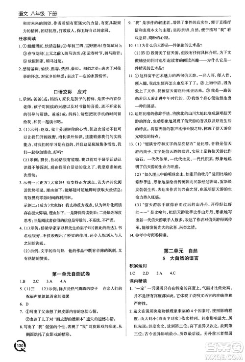
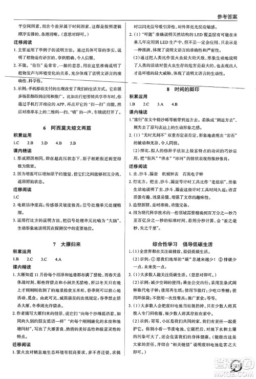
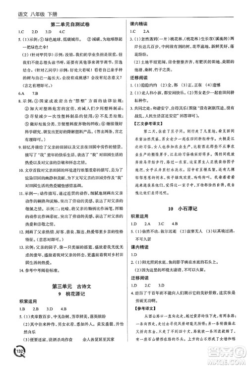
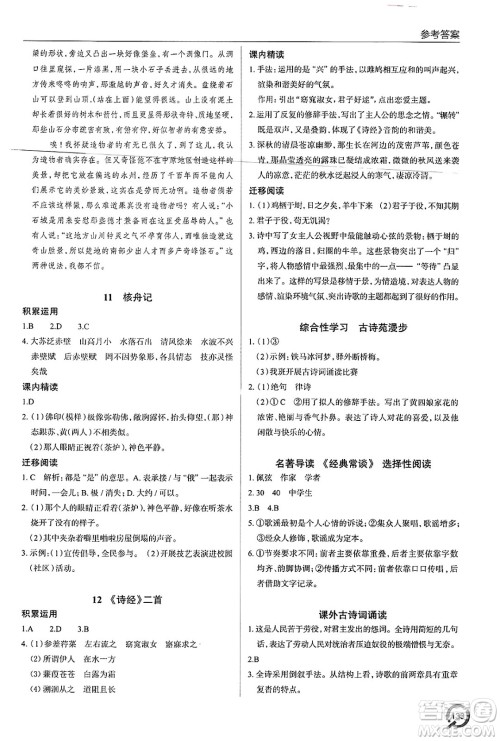
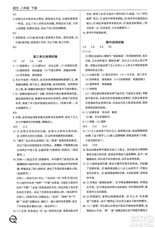
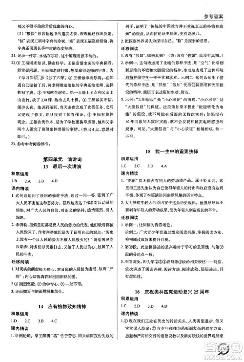
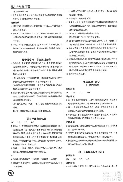
今天小编为同学们整理了青岛出版社2025年春初中同步练习册八年级语文下册人教版答案,本书对教材中的知识点进行了全面而深入的剖析,重点内容讲解突出,能够有效解决同学们在学习过程中遇到的各种困惑,助力学习效率与成绩的提升,练习完的同学们可以来答案圈核对一下答案。

答案如下,仅供参考:












山东科学技术出版社2025年春初中同步练习册八年级数学下册鲁教版五四制答案
2025-04-07 16:25:29
随着年级的递增,数学这门学科的难度确实逐级攀升,每一节课都仿佛是一座待攀登的小峰,每一个知识点都是通往深邃数学之海的基石,今天小编为同学们整理了山东科学技术出版社2025年
北京师范大学出版社2025年春初中同步练习册八年级数学下册鲁教版五四制答案
2025-04-07 16:17:04
数学这门学科,其难度恰似攀登高峰,随着年级的递增而逐渐提升,同学们务必认真对待每一节课,深入理解并牢牢掌握每一个知识点,今天小编为同学们整理了北京师范大学出版社2025年春初
山东教育出版社2025年春初中同步练习册八年级数学下册鲁教版五四制答案
2025-04-07 16:07:53
进入八年级,每天花时间进行数学练习,是每一位学生提高数学成绩不可或缺的一环,通过这样的努力,同学们才能在数学的海洋中游刃有余,攻克一个又一个难题,最终取得优异的成绩,今天小编
泰山出版社2025年春初中同步练习册八年级数学下册青岛版答案
2025-04-07 15:55:38
今天小编为同学们整理了泰山出版社2025年春初中同步练习册八年级数学下册青岛版答案,本练习根据课本知识进行编排,不断地进行练习,同学们才能逐步完善自己的数学知识体系,提升解