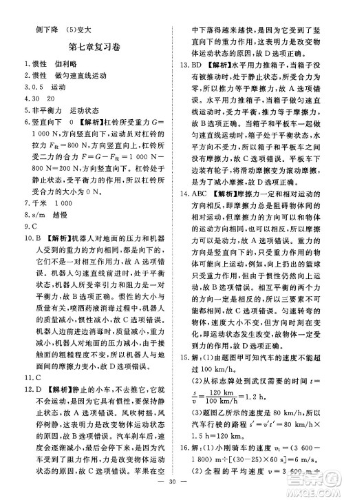
八年级各科难度升级,课堂全神贯注是关键,课后勤练巩固不可少,点滴积累铸就知识堡垒,助力学子稳步前行。今天小编为同学们整理了江西人民出版社2025年春一课一练创新练习八年级物理下册沪粤版答案,本书的ISBN为9787210091233,练习完的同学们可以来答案圈核对一下答案。

答案如下,仅供参考:








































江西人民出版社2025年春一课一练创新练习八年级物理下册人教版答案
2025-02-27 17:41:33
进入八年级,同学们新增加了物理这门学科,刚接触难度不大,建议同学们分组讨论,互相交流学习心得,以更系统地掌握这门学科的知识点,今天小编为同学们整理了江西人民出版社2025年春一
江西人民出版社2025年春一课一练创新练习八年级语文下册人教版答案
2025-02-27 17:32:04
今天小编为同学们整理了江西人民出版社2025年春一课一练创新练习八年级语文下册人教版答案,同学们在课堂上认真听讲,掌握基本概念,课后多做练习,巩固所学知识,这样可以帮助学生更
江西人民出版社2025年春一课一练创新练习八年级数学下册人教版答案
2025-02-27 17:21:27
今天小编为同学们整理了江西人民出版社2025年春一课一练创新练习八年级数学下册人教版答案,本练习题型丰富,内容全面,同学们在课下多做练习,通过这样的学习过程,同学们能够逐步提
江西人民出版社2025年春一课一练创新练习八年级英语下册人教版答案
2025-02-27 17:08:05
今天小编为同学们整理了江西人民出版社2025年春一课一练创新练习八年级英语下册人教版答案,本练习题型丰富,可以帮助同学们课后练习,掌握英语不仅能够在学业上为我们铺平道路,更