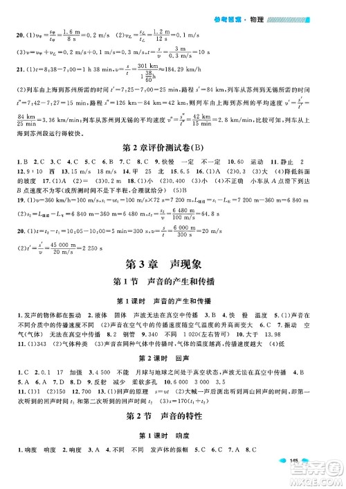
今天小编为同学们整理了天津人民出版社2024年秋上海作业八年级物理上册上海专版答案,本练习帮助同学们进行练习训练,让同学们可以检测课堂上的知识是否掌握牢固,提升这门学科的成绩,练习完的同学可以来答案圈核对一下答案。

答案如下,仅供参考:














天津人民出版社2024年秋上海作业八年级数学上册上海专版答案
2024-11-28 09:15:30
进入八年级,数学这门学科的难度会有所增加,同学们想要取得高分要多做练习,提升这门学科的成绩,今天小编为同学们整理了天津人民出版社2024年秋上海作业八年级数学上册上海专版答
天津人民出版社2024年秋上海作业七年级语文上册上海专版答案
2024-11-28 09:13:56
今天小编为同学们整理了天津人民出版社2024年秋上海作业七年级语文上册上海专版答案,本练习将所学的知识结合到练习当中,让同学们可以通过实操来巩固所学的内容,提升这门学科的
天津人民出版社2024年秋上海作业七年级数学上册上海专版答案
2024-11-28 09:10:42
数学这门学科需要同学们多花时间,通过实操进行知识点巩固,将重难点掌握牢固,提升数学这门学科的成绩,今天小编为同学们整理了天津人民出版社2024年秋上海作业七年级数学上册上海
天津人民出版社2024年秋上海作业七年级英语上册牛津版上海专版答案
2024-11-28 09:06:13
英语这门学科在七年级难度还不大,同学们可以通过训练来掌握好课堂上的知识点,提升成绩,今天小编为同学们整理了天津人民出版社2024年秋上海作业七年级英语上册牛津版上海专版答