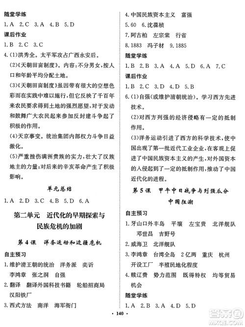
今天小编为同学们整理了河北人民出版社2024年秋同步训练八年级历史上册人教版答案,本书内容全面,同学们可以通过练习进行检测所学成果,对每堂课的知识进行及时巩固拓展,提升成绩,练习完的同学可以来答案圈核对一下答案。

答案如下,仅供参考:
















河北人民出版社2024年秋同步训练八年级道德与法治上册人教版答案
2024-11-11 17:08:31
今天小编为同学们整理了河北人民出版社2024年秋同步训练八年级道德与法治上册人教版答案,本练习内容全面丰富,帮助同学们吸收课堂上每日所学的知识,通过训练进行查缺补漏,练习完
河北人民出版社2024年秋同步训练三年级语文上册人教版答案
2024-11-11 16:56:32
今天小编为同学们整理了河北人民出版社2024年秋同步训练三年级语文上册人教版答案,本练习题型丰富全面,结合教材针对各个难点进行全方面的巩固训练,帮助同学们提升综合运用能力
河北人民出版社2024年秋同步训练三年级英语上册人教版答案
2024-11-11 16:46:12
英语这门学科需要同学们多记单词做练习,在课堂下及时巩固好所学的知识点,提升英语这门学科的成绩,今天小编为同学们整理了河北人民出版社2024年秋同步训练三年级英语上册人教版
河北人民出版社2024年秋同步训练四年级语文上册人教版答案
2024-11-11 16:23:59
语文这门学科会越来越难,同学们想要取得高分可以在课下多做练习,通过训练拓展阅读能力,今天小编为同学们整理了河北人民出版社2024年秋同步训练四年级语文上册人教版答案,练习完