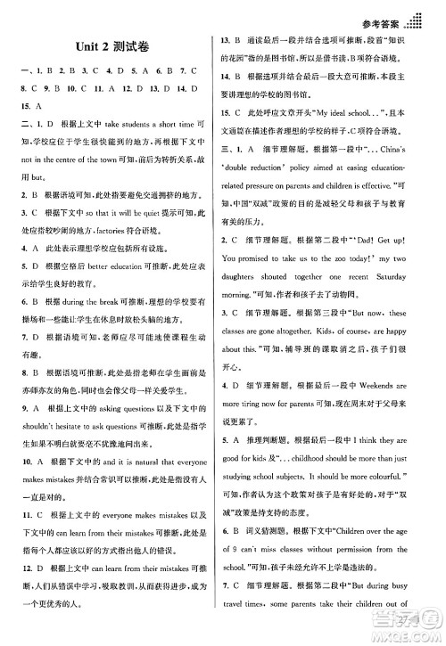
今天小编为同学们整理了江苏凤凰美术出版社2024年秋创新课时作业本八年级英语上册江苏版答案,本练习内容全面丰富,帮助同学们更好的巩固课堂上的所学的知识点,通过练习可以攻破薄弱的地方,练习完的同学可以来答案圈核对一下答案。

答案如下,仅供参考:








































开明出版社2025届初中必刷题拔尖提优训练八年级英语上册译林牛津版答案
2024-08-21 17:18:57
英语这门学科需要同学们多记多练,同学们可以在课下通过练习来检测知识点掌握程度,同时可以拓展词汇,今天小编为同学们整理了开明出版社2025届初中必刷题拔尖提优训练八年级英语
开明出版社2025届初中必刷题八年级英语上册人教版答案
2024-08-21 16:12:40
英语这门学科在八年级难度不小,同学们要重视起来,在课下要多花时间,多记单词多做练习,巩固好所学的知识点,提升成绩,今天小编为同学们整理了开明出版社2025届初中必刷题八年级英语
东方出版社2024年快乐学习暑假作业八年级英语外研版答案
2024-08-16 09:40:46
今天小编为同学们整理了东方出版社2024年快乐学习暑假作业八年级英语外研版答案,本练习帮助同学引发学生的自主探究活动,高质量的将所学的到的知识引向更深、更广的理解与应用
东方出版社2024年快乐学习暑假作业八年级英语通用版答案
2024-08-16 08:55:40
暑假作业使课堂教学得到有效延伸,让教学和学习过程更完整,遇到问题自己独立思考解决,打下扎实的基础,今天小编为同学们整理了东方出版社2024年快乐学习暑假作业八年级英语通用版