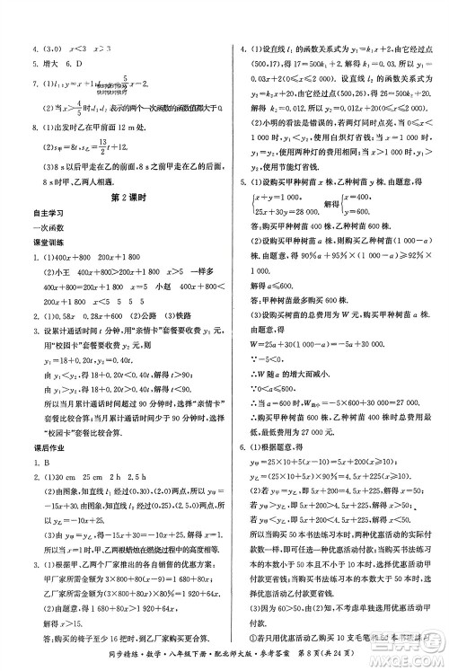
对于初二生来说,数学科目的学习很重要,大家想提高成绩一定得勤做练习,课余时间要把握住。小编整理了广东人民出版社2024年春同步精练八年级数学下册北师大版参考答案,赶紧看过来,希望能帮到你们。

答案如下:
























广东人民出版社2024年春同步精练八年级生物下册北师大版参考答案
2024-04-01 16:42:39
今天分享广东人民出版社2024年春同步精练八年级生物下册北师大版参考答案,内容丰富,欢迎大家积极查阅。这是为初二生搜集到的生物练习册答案,希望能帮助你们提高成绩,不过,答案仅
广东人民出版社2024年春同步精练八年级英语下册外研版参考答案
2024-04-01 16:15:02
对于初二生来说,英语科目的学习要求不少,大家要牢记单词和语法,课下利用练习巩固所学知识点。今天整理了广东人民出版社2024年春同步精练八年级英语下册外研版参考答案,感兴趣的
广东教育出版社2024年春名师小课堂同步精练八年级地理下册粤教人民版参考答案
2024-04-01 16:03:24
今天整理了广东教育出版社2024年春名师小课堂同步精练八年级地理下册粤教人民版参考答案,感兴趣的可以看过来。对于初二年级的学生来说,地理科目的学习要多加重视,每天下课之后
广东人民出版社2024年春同步精练八年级历史下册人教版参考答案
2024-04-01 15:46:14
在初二下学期,历史科目的学习内容增多了,大家要把握住机会,课下勤做训练,争取拿到好成绩。今天搜集了广东人民出版社2024年春同步精练八年级历史下册人教版参考答案,赶紧看过来,希