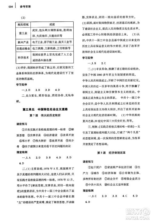
历史这门学科在八年级难度不小,同学们要重视起来,通过练习来掌握好所学的知识,提升历史成绩,今天小编为同学们整理了大象出版社2024年春基础训练八年级历史下册人教版答案,练习完的同学可以来答案圈核对一下答案。

答案如下,仅供参考:
















大象出版社2024年春基础训练七年级历史下册人教版答案
2024-03-05 10:34:38
今天小编为同学们整理了大象出版社2024年春基础训练七年级历史下册人教版答案,本练习针对性学习,帮助同学们吸收课堂上的内容,注重基础巩固,引导同学们将知识转化能力,练习完的同
人民教育出版社2024年春初中同步练习册八年级历史下册人教版参考答案
2024-03-05 10:29:26
我们知道,初中阶段的历史科目学习内容不少,每天下课之后要花时间背诵记忆,当然练习也要坚持完成。小编整理了人民教育出版社2024年春初中同步练习册八年级历史下册人教版参考答
大象出版社2024年春基础训练九年级道德与法治下册人教版答案
2024-03-05 10:22:16
道德与法治这门学科在九年级难度不小,同学们要通过练习来吸收课堂上所学的知识,提升成绩,今天小编为同学们整理了大象出版社2024年春基础训练九年级道德与法治下册人教版答案,练
大象出版社2024年春基础训练八年级道德与法治下册人教版答案
2024-03-05 09:58:18
道德与法治这门学科需要记的知识点很多,同学们要利用好课下时间,通过练习来掌握好知识,今天小编为同学们整理了大象出版社2024年春基础训练八年级道德与法治下册人教版答案,练习