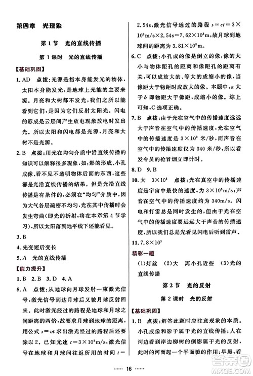
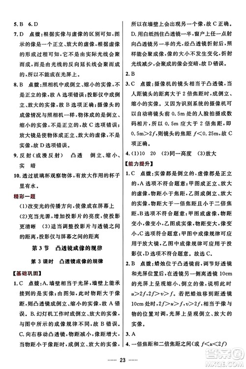
进入八年级,同学们新增加了物理这门学科,在课下同学们要多花时间,将知识点巩固牢固,今天小编为同学们整理了吉林教育出版社2023年秋三维数字课堂八年级物理上册人教版答案,练习完的同学可以来答案圈核对一下答案。

本书的ISBN为9787538377842,答案如下:
























































吉林教育出版社2023年秋三维数字课堂九年级英语上册人教版答案
2023-10-11 08:29:46
九年级的英语难度不小,同学们想要提升成绩在课下要多做练习,将所学的知识掌握好,今天小编为同学们整理了吉林教育出版社2023年秋三维数字课堂九年级英语上册人教版答案,练习完的
吉林教育出版社2023年秋三维数字课堂八年级英语上册人教版答案
2023-10-10 17:31:13
八年级的英语难度会有所增加,同学们要重视起来,在课上要紧随老师的步伐,在课下多做练习,今天小编为同学们整理了吉林教育出版社2023年秋三维数字课堂八年级英语上册人教版答案,练
吉林教育出版社2023年秋三维数字课堂七年级英语上册人教版答案
2023-10-10 17:15:38
七年级的英语难度还不是很大,同学们可以从现在开始打好基础,在课上要认真听讲,在课下多做练习,今天小编为同学们整理了吉林教育出版社2023年秋三维数字课堂七年级英语上册人教版
吉林教育出版社2023年秋三维数字课堂一年级语文上册人教版答案
2023-10-10 17:03:24
进入小学,同学们在课上要认真听讲,端正好学习态度,巩固好所学的知识,提升这门学科的成绩,今天小编为同学们整理了吉林教育出版社2023年秋三维数字课堂一年级语文上册人教版答案,练