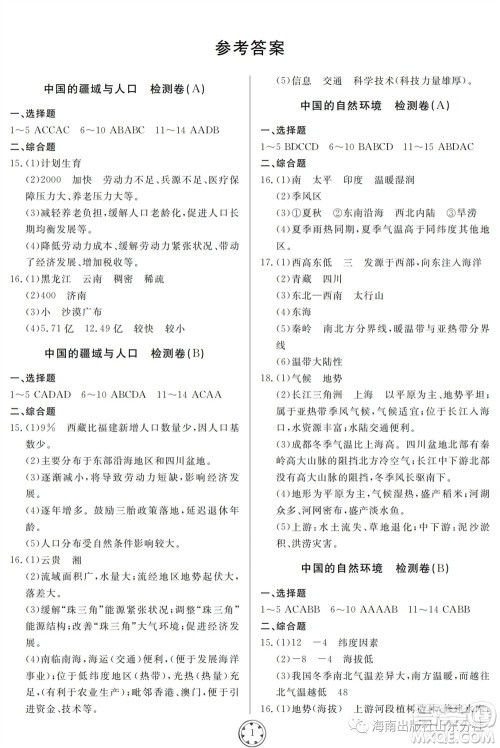
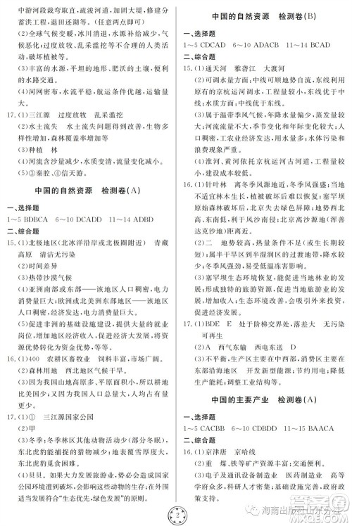
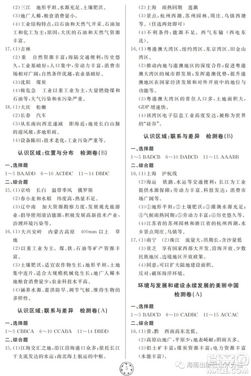
今天分享山东人民出版社2023年秋同步练习册分层检测卷八年级地理全册人教版参考答案,感兴趣的看过来。对于初二生来说,地理科目的学习难度不低,想要拿到高分就得勤做练习,这样才能把知识点掌握好。

答案如下:








山东人民出版社2023年秋同步练习册分层检测卷八年级语文上册人教版参考答案
2023-09-19 16:11:48
我们知道,初中阶段的语文学习难度不低,每天下课之后记得抽时间复习,这样才能拿到好成绩。小编整理了山东人民出版社2023年秋同步练习册分层检测卷八年级语文上册人教版参考答案
山东人民出版社2023年秋同步练习册分层检测卷八年级数学上册人教版参考答案
2023-09-19 16:01:26
今天整理了山东人民出版社2023年秋同步练习册分层检测卷八年级数学上册人教版参考答案,感兴趣的可以看过来。这是为初二年级学生搜集到的练习册答案,希望能帮助你们提高数学成
山东人民出版社2023年秋同步练习册分层检测卷八年级英语上册人教版参考答案
2023-09-19 15:50:22
在初二年级,英语科目的学习难度不低,除了每天上课,课下也得勤做练习,这样才能巩固所学。小编分享山东人民出版社2023年秋同步练习册分层检测卷八年级英语上册人教版参考答案,感兴
山东人民出版社2023年秋同步练习册分层检测卷八年级道德与法治上册人教版参考答案
2023-09-19 15:42:18
今天整理了山东人民出版社2023年秋同步练习册分层检测卷八年级道德与法治上册人教版参考答案,感兴趣的可以看过来。对于初二年级的学生来说,政治科目的学习要重视起来,课下多多