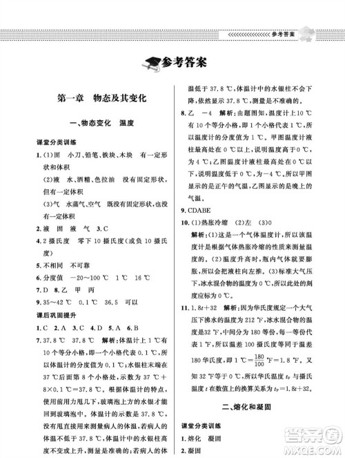
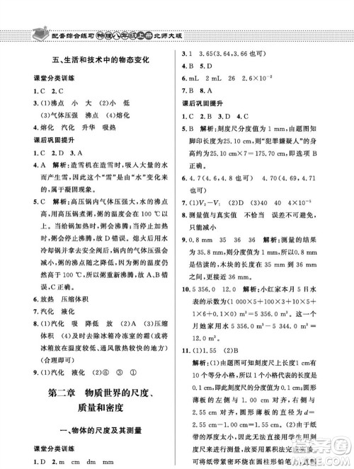
今天整理了北京师范大学出版社2023年秋配套综合练习八年级物理上册北师大版参考答案,感兴趣的可以看过来。对于初二年级的学生来说,物理科目的难度不低,平时一定要勤做练习,争取掌握所学的知识点。

答案如下:


















北京师范大学出版社2023年秋配套综合练习八年级数学上册北师大版参考答案
2023-09-01 14:50:26
进入初二年级,数学科目的学习难度提高了,大家要珍惜时间,平时多做练习,努力拿到好成绩。今天分享北京师范大学出版社2023年秋配套综合练习八年级数学上册北师大版参考答案,感兴趣
甘肃教育出版社2023年秋配套综合练习八年级历史上册人教版参考答案
2023-09-01 14:39:31
在初中阶段,历史科目的学习要多背多记,平时务必勤做练习,这样才能拿到好成绩。小编整理了甘肃教育出版社2023年秋配套综合练习八年级历史上册人教版参考答案,希望能帮到你们。注
甘肃教育出版社2023年秋配套综合练习八年级语文上册人教版参考答案
2023-09-01 14:24:03
进入初二年级,语文科目的学习要重视起来,每天下课之后坚持做练习,努力巩固所学知识点。小编分享甘肃教育出版社2023年秋配套综合练习八年级语文上册人教版参考答案,赶紧看过来吧
北京师范大学出版社2023年秋配套综合练习八年级英语上册人教版参考答案
2023-09-01 14:08:54
今天整理了北京师范大学出版社2023年秋配套综合练习八年级英语上册人教版参考答案,欢迎大家积极查阅。这是为初二年级学生搜集到的练习册答案,内容丰富,希望能帮到你们。注意,答
2023年秋配套综合练习下册系列答案