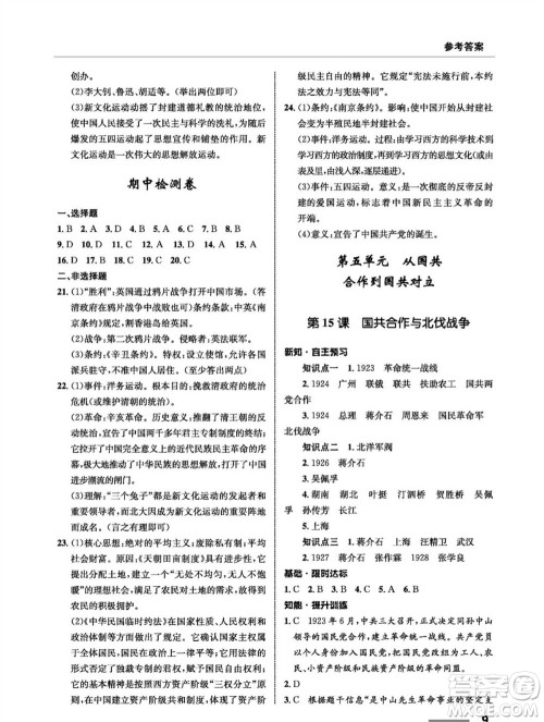
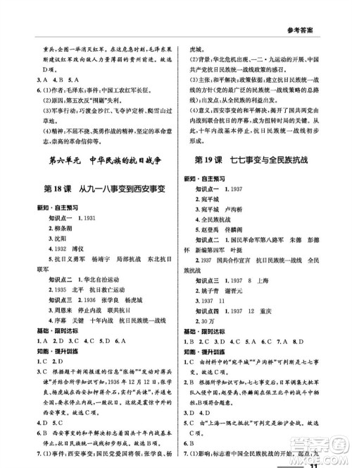
在初中阶段,历史科目的学习要多背多记,平时务必勤做练习,这样才能拿到好成绩。小编整理了甘肃教育出版社2023年秋配套综合练习八年级历史上册人教版参考答案,希望能帮到你们。注意,答案不能照抄哦!

答案如下:
















甘肃教育出版社2023年秋配套综合练习八年级语文上册人教版参考答案
2023-09-01 14:24:03
进入初二年级,语文科目的学习要重视起来,每天下课之后坚持做练习,努力巩固所学知识点。小编分享甘肃教育出版社2023年秋配套综合练习八年级语文上册人教版参考答案,赶紧看过来吧
北京师范大学出版社2023年秋配套综合练习八年级英语上册人教版参考答案
2023-09-01 14:08:54
今天整理了北京师范大学出版社2023年秋配套综合练习八年级英语上册人教版参考答案,欢迎大家积极查阅。这是为初二年级学生搜集到的练习册答案,内容丰富,希望能帮到你们。注意,答
北京师范大学出版社2023年秋配套综合练习七年级数学上册北师大版参考答案
2023-09-01 12:13:51
在初一年级,大家要留意数学科目的学习,每天下课之后积极完成练习,争取把知识点巩固好。今天分享北京师范大学出版社2023年秋配套综合练习七年级数学上册北师大版参考答案,赶紧看
甘肃文化出版社2023年秋配套综合练习七年级数学上册华师大版参考答案
2023-09-01 11:57:02
我们知道,初一年级的学习压力不小,大家要珍惜时间,多为升学做准备。小编整理了甘肃文化出版社2023年秋配套综合练习七年级数学上册华师大版参考答案,感兴趣的可以看过来,不过不能
2023年秋配套综合练习下册系列答案