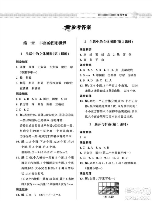
在初一年级,大家要留意数学科目的学习,每天下课之后积极完成练习,争取把知识点巩固好。今天分享北京师范大学出版社2023年秋配套综合练习七年级数学上册北师大版参考答案,赶紧看过来,不能照抄哦!

答案如下:
























甘肃文化出版社2023年秋配套综合练习七年级数学上册华师大版参考答案
2023-09-01 11:57:02
我们知道,初一年级的学习压力不小,大家要珍惜时间,多为升学做准备。小编整理了甘肃文化出版社2023年秋配套综合练习七年级数学上册华师大版参考答案,感兴趣的可以看过来,不过不能
北京师范大学出版社2023年秋配套综合练习七年级数学上册人教版参考答案
2023-09-01 11:48:40
小编整理了北京师范大学出版社2023年秋配套综合练习七年级数学上册人教版参考答案,感兴趣的可以看过来。对于初一年级的学生来说,数学科目是很重要的,大家务必要把握学习机会,努
江苏凤凰教育出版社2023年秋配套综合练习七年级生物上册苏教版参考答案
2023-09-01 11:39:43
在初一年级,学生们的学习压力不小,大家得把握课堂时间,课下也要坚持做练习,争取提高成绩。今天分享江苏凤凰教育出版社2023年秋配套综合练习七年级生物上册苏教版参考答案,感兴趣
河北教育出版社2023年秋配套综合练习七年级英语上册冀教版参考答案
2023-09-01 11:27:27
小编分享河北教育出版社2023年秋配套综合练习七年级英语上册冀教版参考答案,感兴趣的可以看过来。对于初一年级的学生来说,英语科目的学习难度不低,大家得打好基础,为升学做好准
2023年秋配套综合练习下册系列答案