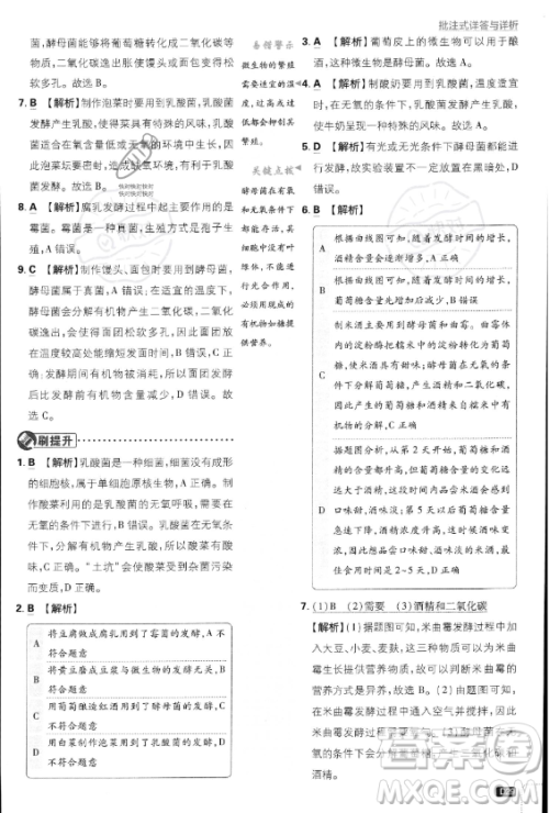
进入八年级,各学科的难度都会有所增加,同学们在课下要多花时间,通过训练巩固好所学的知识点,今天小编为同学们整理了开明出版社2024届初中必刷题八年级上册生物人教版答案,练习完的同学可以来答案圈核对一下答案。

本书的ISBN为9787513158053,答案如下:
























































开明出版社2024届初中必刷题九年级上册英语人教版答案
2023-08-22 17:04:17
九年级的英语难度不小,同学们在课下要多花时间,通过记单词做练习掌握好所学的知识点,提升成绩,今天小编为同学们整理了开明出版社2024届初中必刷题九年级上册英语人教版答案,练习
开明出版社2024届初中必刷题八年级上册英语人教版答案
2023-08-22 16:55:21
今天小编为同学们整理了开明出版社2024届初中必刷题八年级上册英语人教版答案,本练习根据所学的知识点编写,题型由易到难,让同学们可以在课下通过训练回顾所学的知识点,练习完的
开明出版社2024届初中必刷题七年级上册英语人教版答案
2023-08-22 16:43:20
七年级的英语难度还不大,同学们可以从现在开始打好基础,在课下多记单词做练习,提升成绩,今天有小编为同学们整理了开明出版社2024届初中必刷题七年级上册英语人教版答案,练习完的
开明出版社2024届初中必刷题九年级上册数学华师版答案
2023-08-22 16:31:50
进入九年级,数学这门学科的难度会有所增加,同学们要重视起来,在课下多做练习,巩固知识,今天小编为同学们整理了开明出版社2024届初中必刷题九年级上册数学华师版答案,练习完的同学