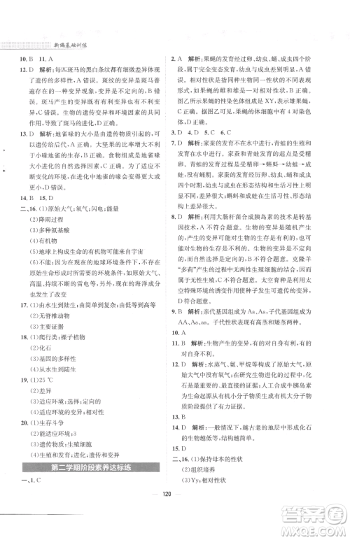
今天小编为同学们整理了安徽教育出版社2023新编基础训练八年级下册生物人教版参考答案,本练习将同学们所学的知识糅合到练习中,帮助同学们通过训练来掌握所学的知识点,提升成绩。练习完的同学可以来答案圈核对一下答案。

答案如下:




























安徽教育出版社2023新编基础训练九年级下册道德与法治人教版参考答案
2023-05-10 08:50:28
九年级同学们的时间会很紧张,同学们要平衡好各学科的复习时间,击破薄弱科目。今天小编为同学们整理了安徽教育出版社2023新编基础训练九年级下册道德与法治人教版参考答案,练习
安徽教育出版社2023新编基础训练八年级下册地理人教版参考答案
2023-05-10 08:32:25
八年级地理这门学科会增加一些难度,同学们可以多做练习,从现在开始打好基础,提升地理成绩。今天小编为同学们整理了安徽教育出版社2023新编基础训练八年级下册地理人教版参考答
安徽教育出版社2023新编基础训练八年级下册生物学苏教版参考答案
2023-05-09 18:24:58
八年级生物的难度会增加一些,同学们要重视起来,利用好课余时间多做练习训练,提升成绩。今天小编为同学们整理了安徽教育出版社2023新编基础训练八年级下册生物学苏教版参考答案
安徽教育出版社2023新编基础训练八年级下册中国历史人教版参考答案
2023-05-09 18:05:07
八年级的历史难度会有所增加,同学们可以在课下多做练习,通过实操更好的掌握知识点。今天小编为同学们整理了安徽教育出版社2023新编基础训练八年级下册中国历史人教版参考答案