首页小学初中高中专题
当前位置:首页 > 初中答案网 > 八年级答案

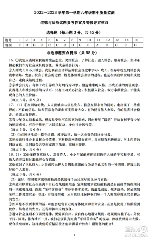
太原市2022-2023学年第一学期八年级期中质量检测道德与法治试卷答案

时间:2022-11-14 10:15:07    作者:答案圈
标签:
期中考试答案

太原市2022-2023学年第一学期八年级期中质量检测道德与法治试卷答案小编已经为大家收集整理好了,有兴趣的同学,可以到答案圈看看哦!UK6答案圈

太原市2022-2023学年第一学期八年级期中质量检测道德与法治试卷答案UK6答案圈

太原市2022-2023学年第一学期八年级期中质量检测道德与法治试卷答案

答案如下:UK6答案圈

太原市2022-2023学年第一学期八年级期中质量检测道德与法治试卷答案UK6答案圈

太原市2022-2023学年第一学期八年级期中质量检测道德与法治试卷答案UK6答案圈

太原市2022-2023学年第一学期八年级期中质量检测道德与法治试卷答案UK6答案圈

太原市2022-2023学年第一学期八年级期中质量检测道德与法治试卷答案UK6答案圈

太原市2022-2023学年第一学期八年级期中质量检测道德与法治试卷答案UK6答案圈

太原市2022-2023学年第一学期八年级期中质量检测道德与法治试卷答案UK6答案圈

太原市2022-2023学年第一学期八年级期中质量检测道德与法治试卷答案UK6答案圈

太原市2022-2023学年第一学期八年级期中质量检测道德与法治试卷答案UK6答案圈

查看更多答案
相关文章
专题推荐

2022小学长江作业本上册系列答案

2022阳光学业评价上册系列答案

2022资源与评价上册系列答案

2022初中全品学练考上册系列答案

2022阳光同学课时优化作业上册系列答案

相关专题
课后作业答案
数学
语文
英语
历史
地理
政治
物理
化学
生物
其他
网友留言
最新更新
太原市2022-2023学年第一学期八年级期中质量检测道德与法治试卷答案
期中考试答案
山东友谊出版社2022精练课堂分层作业八年级上册中国历史人教版参考答案
精练课堂分层作业答案 八年级历史上册答案
山东友谊出版社2022精练课堂分层作业八年级上册道德与法治人教版参考答案
精练课堂分层作业答案 八年级道德与法治上册答案
山东友谊出版社2022精练课堂分层作业八年级上册地理人教版参考答案
精练课堂分层作业答案 八年级地理上册答案