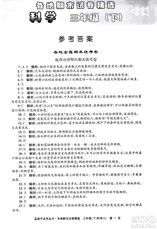
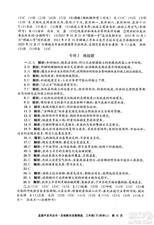
今天小编为同学们整理了浙江工商大学出版社2024年春孟建平各地期末试卷精选三年级科学下册教科版浙江专版答案,本练习内容丰富全面,帮助同学们更好的检测所学知识掌握程度,练习完的同学可以来答案圈核对一下答案。

答案如下,仅供参考:
















浙江工商大学出版社2024年春孟建平各地期末试卷精选四年级科学下册教科版浙江专版答案
2024-05-28 08:50:18
科学这门学科在四年级难度不大,同学们可以从现在开始打好基础,今天小编为同学们整理了浙江工商大学出版社2024年春孟建平各地期末试卷精选四年级科学下册教科版浙江专版答案,练
浙江工商大学出版社2024年春孟建平各地期末试卷精选五年级科学下册教科版浙江专版答案
2024-05-28 08:48:12
今天小编为同学们整理了浙江工商大学出版社2024年春孟建平各地期末试卷精选五年级科学下册教科版浙江专版答案,本练习将所学的知识结合到练习当中,让同学们可以进行查缺补漏,练
浙江工商大学出版社2024年春孟建平各地期末试卷精选六年级科学下册教科版浙江专版答案
2024-05-28 08:45:45
今天小编为同学们整理了浙江工商大学出版社2024年春孟建平各地期末试卷精选六年级科学下册教科版浙江专版答案,本练习根据所学的知识进行编排,让同学们可以更好的掌握所学内容
浙江工商大学出版社2024年春孟建平各地期末试卷精选四年级英语下册人教PEP版答案
2024-05-24 09:20:23
英语这门学科会随着年级的增加而增加难度,同学们要通过训练掌握好知识,今天小编为同学们整理了浙江工商大学出版社2024年春孟建平各地期末试卷精选四年级英语下册人教PEP版答