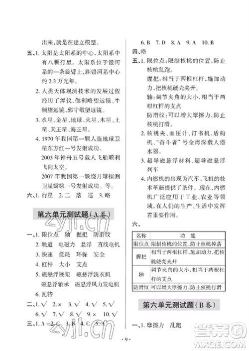
今天整理了青岛出版社2023单元自测试卷六年级科学下册青岛版参考答案,欢迎大家积极查阅。这是为小学六年级学生搜集的练习册答案,希望能帮助你们提升科学成绩。当然,答案得做完题目之后再对照,千万不能照抄哦。

答案如下:













青岛出版社2023单元自测试卷六年级英语下册人教版参考答案
2023-03-21 17:35:06
今天分享青岛出版社2023单元自测试卷六年级英语下册人教版参考答案,感兴趣的可以收藏起来。我们知道,小学六年级的学业压力不小,各个科目都是很重要的,唯有多花心思,才能拿到好成
青岛出版社2023单元自测试卷六年级语文下册人教版参考答案
2023-03-21 17:26:36
到了六年级,学生们要操心的事情变多了,各个科目都是重点,大家务必要关注起来。今天整理了青岛出版社2023单元自测试卷六年级语文下册人教版参考答案,感兴趣的可以收藏,或许以后能
青岛出版社2023单元自测试卷六年级数学下册人教版参考答案
2023-03-21 17:18:10
今天分享青岛出版社2023单元自测试卷六年级数学下册人教版参考答案,欢迎大家积极查阅。这是小编搜集的数学练习册答案,内容丰富,感兴趣的可以收藏起来,等你做完题目之后对照。注
青岛出版社2020单元自测试卷六年级语文上册人教版答案
2020-10-15 16:55:52
2020单元自测试卷六年级语文上册人教版的答案小编已经收集整理好了,做完了之后可以来检查一下,看看自己做的对不对,不要直接照抄答案哦,其他学科的和其他年级的直接站内搜书名吧