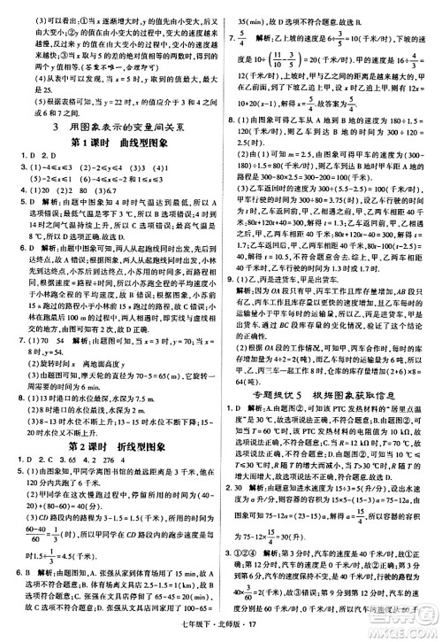
今天小编为同学们整理了甘肃少年儿童出版社2024年春学霸题中题七年级数学下册北师大版答案,本练习所设计的题目由易到难,由基础到提高,使学生更系统的学习和应用所学的知识,练习完的同学可以来答案圈核对一下答案。

答案如下,仅供参考:
















































甘肃少年儿童出版社2024年春学霸题中题七年级数学下册人教版答案
2024-03-27 14:54:54
数学这门学科在初中难度不小,要通过实操来及时回顾复习课堂上所学的内容,提升成绩,今天小编为同学们整理了甘肃少年儿童出版社2024年春学霸题中题七年级数学下册人教版答案,练习
甘肃少年儿童出版社2024年春学霸题中题七年级英语下册江苏版答案
2024-03-27 14:38:34
今天小编为同学们整理了甘肃少年儿童出版社2024年春学霸题中题七年级英语下册江苏版答案,本练习帮助同学们巩固老师授课的新知识,夯实双基,实操运用所学知识点,提升成绩,练习完的
甘肃少年儿童出版社2024年春学霸题中题七年级英语下册人教版答案
2024-03-27 14:19:55
英语这门学科在初中难度不小,同学们要重视起来,通过练习来巩固好所学的内容,提升成绩,今天小编为同学们整理了甘肃少年儿童出版社2024年春学霸题中题七年级英语下册人教版答案,练
山东科学技术出版社2024年春同步练习册配套单元检测卷七年级数学下册通用版参考答案
2024-03-26 17:24:45
对于初一年级的学生来说,数学科目的学习难度不低,大家得打好基础,才能为升学积累能量。小编分享山东科学技术出版社2024年春同步练习册配套单元检测卷七年级数学下册通用版参考