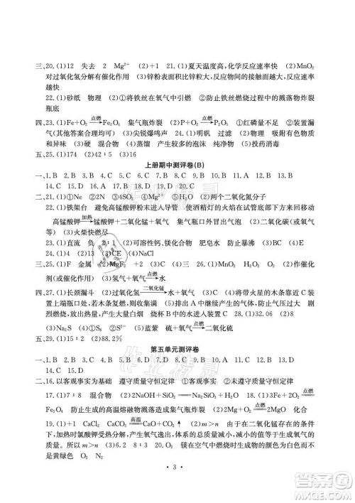
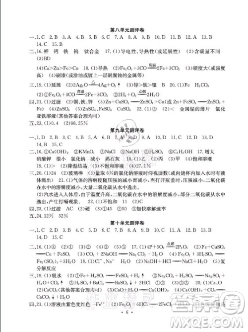
光明日报出版社2021大显身手素质教育单元测评卷化学九年级全一册人教版答案小编已经收集整理好了,针对每个单元的知识点的总结,让学生能更好了解自己这一阶段的学习,需要核对参考的伙伴可以来答案圈查看!

本书系列的其他年级和科目的答案小编也有收集整理,需要核对的伙伴可以在答案圈对应的年级搜索查看!









光明日报出版社2021大显身手素质教育单元测评卷化学九年级全一册科粤版答案
2021-11-12 08:59:08
光明日报出版社2021大显身手素质教育单元测评卷化学九年级全一册科粤版答案小编已经收集整理好了,针对每个单元的知识点的总结,让学生能更好了解自己这一阶段的学习,需要核对参
光明日报出版社2021大显身手素质教育单元测评卷数学九年级全一册湘教版答案
2021-11-12 08:51:12
光明日报出版社2021大显身手素质教育单元测评卷数学九年级全一册湘教版答案小编已经收集整理好了,针对每个单元的知识点的总结,让学生能更好了解自己这一阶段的学习,需要核对参
光明日报出版社2021大显身手素质教育单元测评卷英语九年级全一册人教版答案
2021-11-12 08:39:38
光明日报出版社2021大显身手素质教育单元测评卷英语九年级全一册人教版答案小编已经收集整理好了,针对每个单元的知识点的总结,让学生能更好了解自己这一阶段的学习,需要核对参
光明日报出版社2021大显身手素质教育单元测评卷物理九年级全一册人教版答案
2021-11-12 08:27:18
光明日报出版社2021大显身手素质教育单元测评卷物理九年级全一册人教版答案小编已经收集整理好了,针对每个单元的知识点的总结,让学生能更好了解自己这一阶段的学习,需要核对参