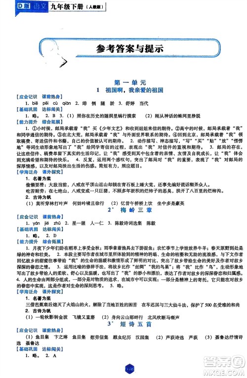
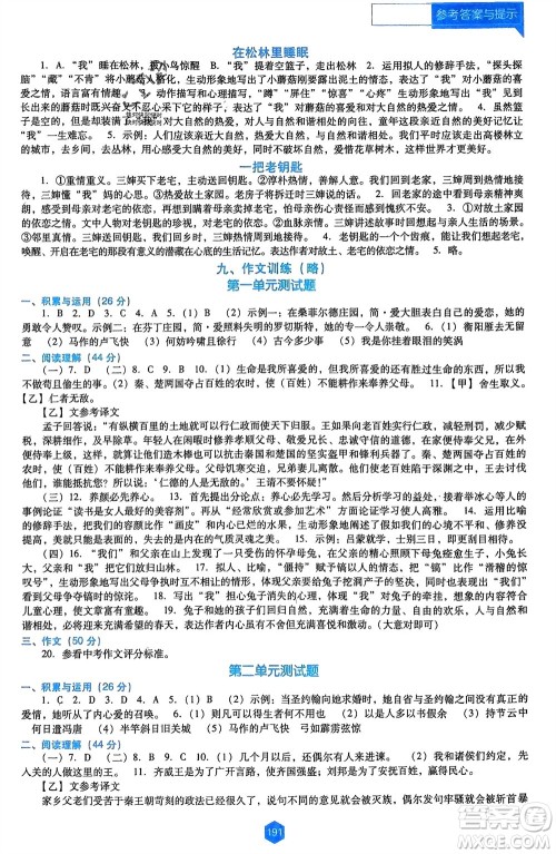
在初三年级,语文科目的备考要求不少,大家想拿到好成绩就得多做训练,课余时间务必得把握住。小编分享辽海出版社2024年春新课程能力培养九年级语文下册人教版D版大连专版参考答案,感兴趣的可以看过来。

答案如下:



















辽海出版社2024年春新课程能力培养九年级物理下册人教版D版大连专版参考答案
2024-03-09 16:18:31
在初三年级,物理科目的备考压力很大,学生们务必要把握住机会,该做的练习要积极完成,千万别偷懒。今天搜集了辽海出版社2024年春新课程能力培养九年级物理下册人教版D版大连专版
辽海出版社2024年春新课程能力培养九年级化学下册人教版D版大连专版参考答案
2024-03-09 15:59:52
在初三下学期,学生们的备考压力非常大,化学科目想拿到好成绩不容易,课下务必积极完成练习。今天分享辽海出版社2024年春新课程能力培养九年级化学下册人教版D版大连专版参考答
辽海出版社2024年春新课程能力培养八年级数学下册人教版D版大连专版参考答案
2024-03-09 15:41:05
今天分享辽海出版社2024年春新课程能力培养八年级数学下册人教版D版大连专版参考答案,感兴趣的可以收藏起来。在初二下学期,数学科目的学习压力不小,大家得把握住机会,课下务必
辽海出版社2024年春新课程能力培养八年级语文下册人教版D版大连专版参考答案
2024-03-09 15:31:56
对于初二生来说,语文科目的学习很重要,大家务必得抓住机会,争取拿到好成绩。今天搜集了辽海出版社2024年春新课程能力培养八年级语文下册人教版D版大连专版参考答案,欢迎大家查