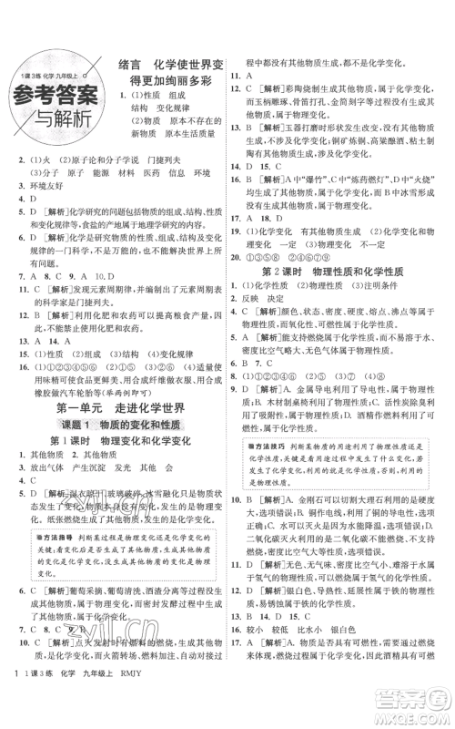
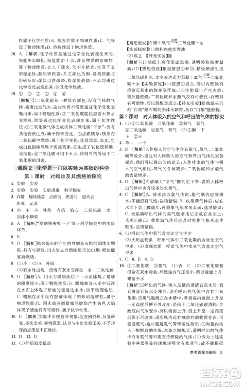
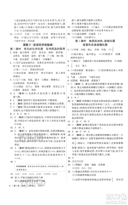
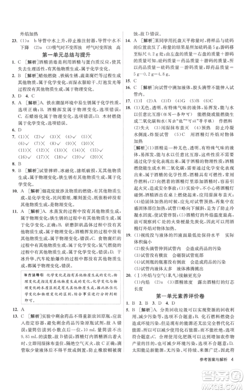
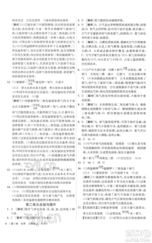
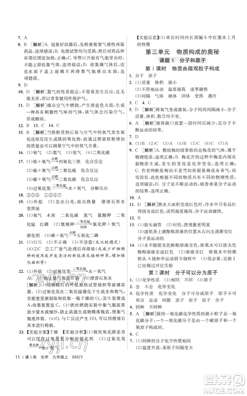
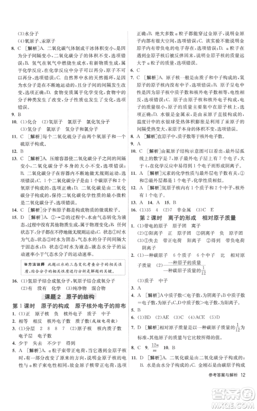
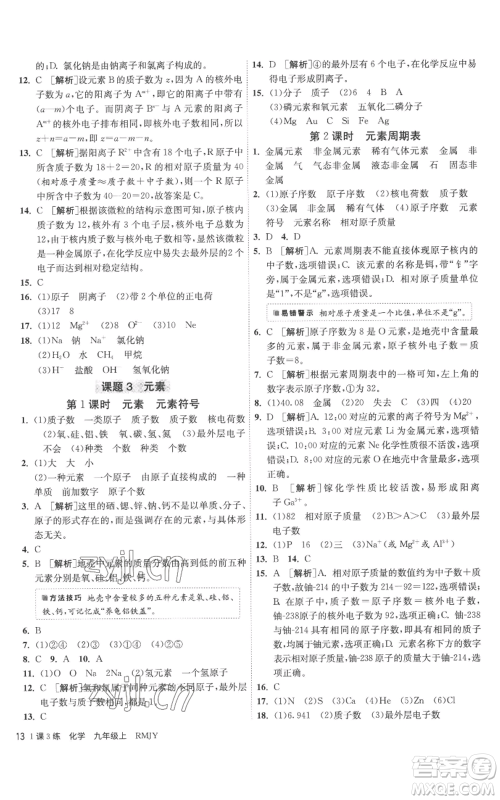
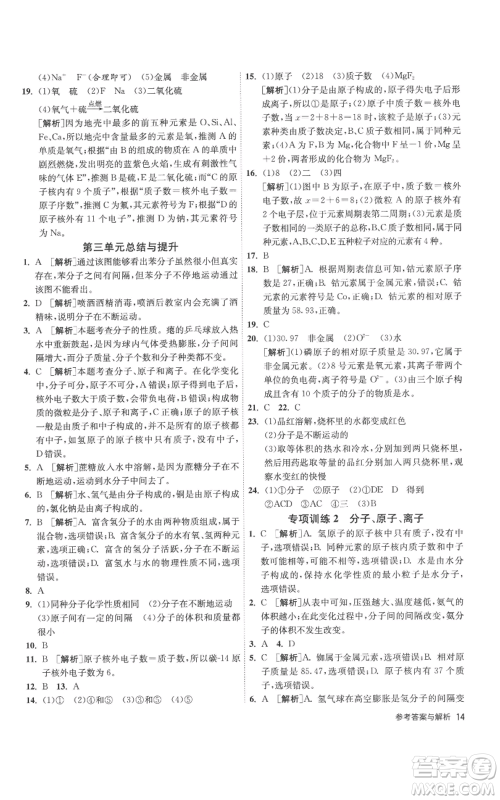
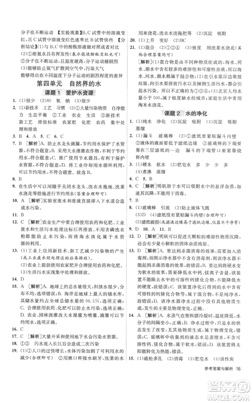
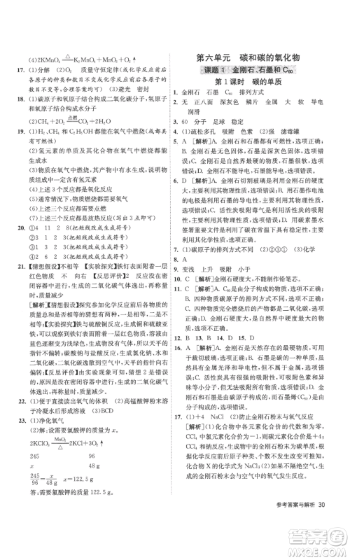
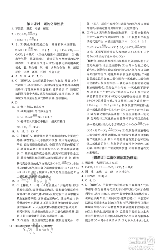
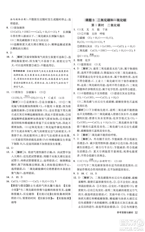
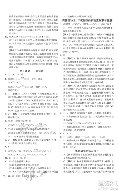
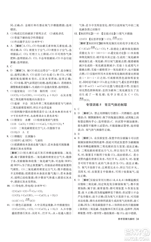
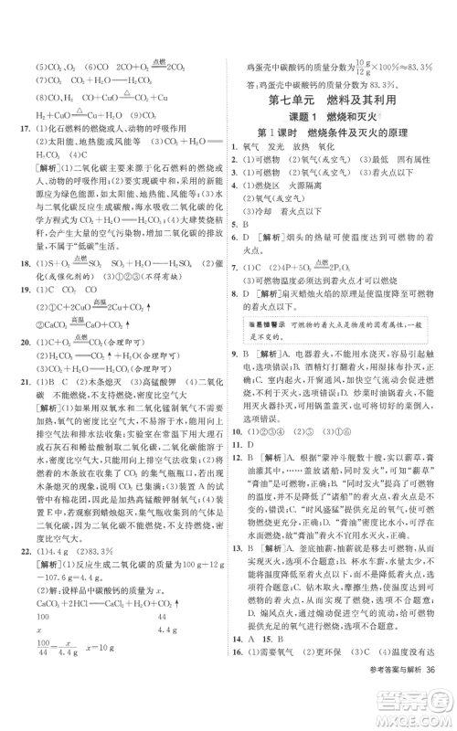
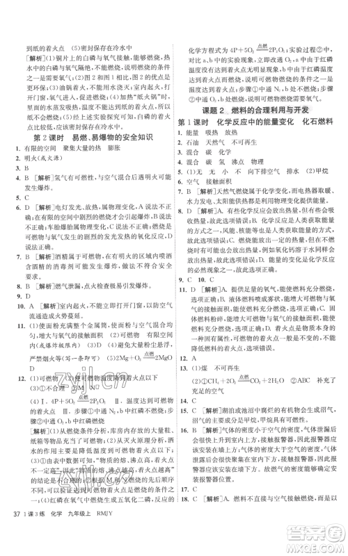
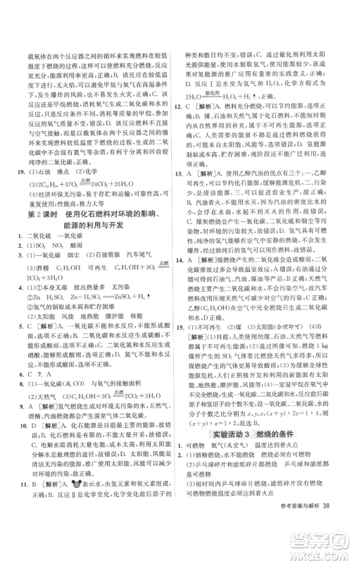
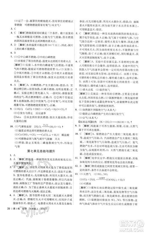
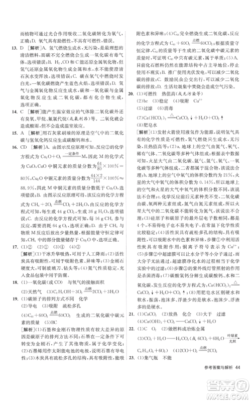
江苏人民出版社2022秋季1课3练单元达标测试九年级上册化学人教版参考答案小编已经为大家收集整理好了,本书是江苏人民出版社出版设计,这本书帮助学生及时巩固新授课知识,夯实双基,并引导学生将知识转化为能力,逐步提升综合运用能力和创新能力,从而能轻松面对各种新的学习方式和考试方式的挑战,有兴趣的同学,可以到答案圈看看哦!

答案如下:
















































江苏人民出版社2022秋季1课3练单元达标测试九年级上册物理苏科版参考答案
2022-09-09 08:08:47
江苏人民出版社2022秋季1课3练单元达标测试九年级上册物理苏科版参考答案小编已经为大家收集整理好了,本书是江苏人民出版社出版设计,有兴趣的同学,可以试着做做练习题哦!江苏人
江苏人民出版社2022秋季1课3练单元达标测试九年级上册语文人教版参考答案
2022-09-08 17:53:02
江苏人民出版社2022秋季1课3练单元达标测试九年级上册语文人教版参考答案小编已经为大家收集整理好了,本书是江苏人民出版社出版设计,本书将阅读方法、解题方法、口语及书面表
江苏人民出版社2022秋季1课3练单元达标测试八年级上册历史人教版参考答案
2022-09-08 17:42:38
江苏人民出版社2022秋季1课3练单元达标测试八年级上册历史人教版参考答案小编已经为大家收集整理好了,本书是江苏人民出版社出版设计,这本书便于学生形成系统化的知识体系,及迅
江苏人民出版社2022秋季1课3练单元达标测试八年级上册英语译林版参考答案
2022-09-08 17:21:36
江苏人民出版社2022秋季1课3练单元达标测试八年级上册英语译林版参考答案小编已经为大家收集整理好了,本书是江苏人民出版社出版设计,这本书整合单元知识的重难点,同时设置例题