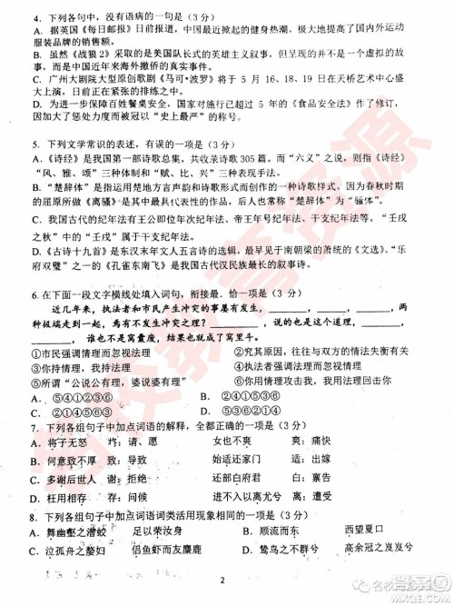
哈三中2018—2019年高一上第二次验收考试语文试卷及答案小编已经整理完了,需要的伙伴注意查看哦

这次收集的是哈尔滨第三中学2018年高一上学期12月验收考试语文答案,需要对大家的期末复习总结有帮助










首先做几套近年来本省的高考试卷或难度相当的模拟试卷,测出自己的知识盲点和薄弱点。根据自己的情况制定适合自己的课后复习计划。
在课堂上时,还是要按照老师系统的复习计划复习。对于讲到自己已经掌握理解透彻的知识点时,认真听完课堂内容,课后复习相关的知识点看是否已完全掌握;对于讲到自己的薄弱点时,除了认真听完课堂内容以外,课后一定要在认真研究基础概念,弄清楚后做作书上的例题课后题,都弄清楚后在做较难的题加以巩固。
在一个,平时一定要注意自己的错题积累,找一个专门的本子记录自己的错题、分析错误原因,找出类似题的陷阱和做题技巧,反复做同类题目直至不在出错。
总之,一定要弄清基本概念、基本定理,书上的例题、课后题。记录错题,分析错题,改正错题。
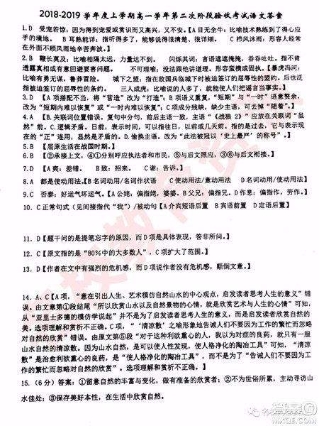
河北辛集中学2018-2019学年度第一学期高三第三次阶段考试语文试题及参考答案
2018-12-24 08:25:42
河北辛集中学2018-2019学年度第一学期高三第三次阶段考试语文试题及参考答案,小编收集在答案圈了,快及时核对吧河北辛集中学2018-2019学年度第一学期高三第三次阶段考试语文试
成都外国语学校2019届12月“第一次诊断考试”模拟题 语文试题及参考答案
2018-12-24 08:19:57
成都外国语学校2019届12月“第一次诊断考试”模拟题 语文试题及参考答案,小编收集在答案圈了,快及时核对吧成都外国语学校2019届12月“第一次诊断考试”模拟题 语文试题及参考
学校开办了语文、数学、美术三个课外学习班,每个学生最多可以参加两个(可以不参加)。问:至少有多少名学生,才能保证有不少于5名同学参加学习班的情况完全相同?
2018-12-23 10:55:21
【答案】至少有29名学生,才能保证有不少于5名同学参加学习班的情况完全相同。【解析】首先要弄清参加学习班有多少种不同情况。不参加学习班有1种情况,只参加一个学习班有3种
学习加油站丛书2018年尖子生培优教材专项集训语文初中综合版参考答案
2018-12-23 10:44:53
学习加油站丛书2018年尖子生培优教材专项集训语文初中综合版参考答案已经整理完成了,需要的伙伴注意核对哦学习加油站丛书2018年尖子生培优教材专项集训语文初中综合版参考答