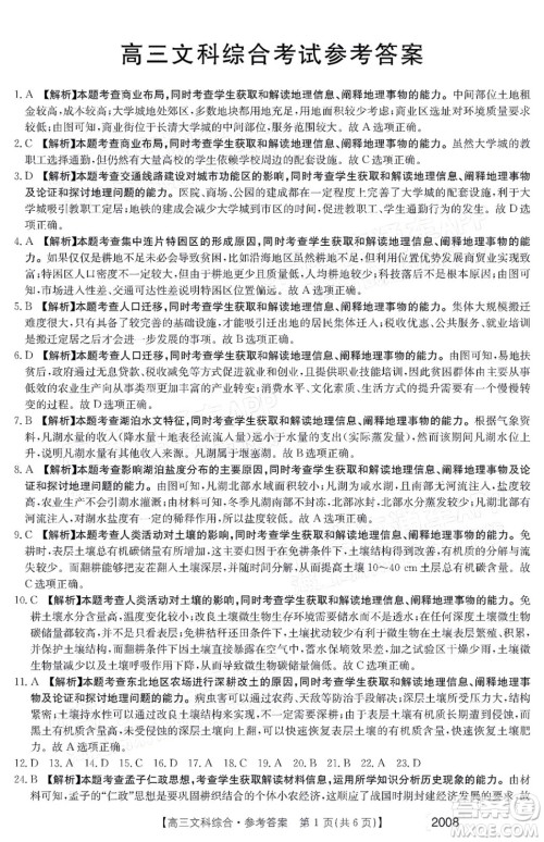
2022届西南四省金太阳高三11月联考文科综合试题及答案小编已经整理好了,西南多个省份的大型月考,针对学生这一阶段的复习情况作出的相应检验,让学生们都能很清楚的了解到自己的复习情况,需要核对答案的伙伴可以来答案圈查看!

本次考试的其他科目的答案小编也有收集整理,需要核对的伙伴可以在答案圈对应的年级搜索查看!


















2022届西南四省金太阳高三11月联考理科数学试题及答案
2021-11-29 09:59:47
2022届西南四省金太阳高三11月联考理科数学试题及答案小编已经整理好了,西南多个省份的大型月考,针对学生这一阶段的复习情况作出的相应检验,让学生们都能很清楚的了解到自己的
2022届西南四省金太阳高三11月联考文科数学试题及答案
2021-11-29 09:44:05
2022届西南四省金太阳高三11月联考文科数学试题及答案小编已经整理好了,西南多个省份的大型月考,针对学生这一阶段的复习情况作出的相应检验,让学生们都能很清楚的了解到自己的
2022届西南四省金太阳高三11月联考语文试题及答案
2021-11-29 09:27:02
2022届西南四省金太阳高三11月联考语文试题及答案小编已经整理好了,西南多个省份的大型月考,针对学生这一阶段的复习情况作出的相应检验,让学生们都能很清楚的了解到自己的复习
开封市2022届高三第一次模拟考试文科综合试题及答案
2021-11-26 17:01:22
开封市2022届高三第一次模拟考试文科综合试题及答案小编已经整理好了,河南开封的高三模拟考试,伙伴们可以通过这次模拟考试更好的了解自己的复习情况,做好及时的巩固提高,需要核