2022届广东金太阳高三11月联考化学试题及答案小编已经整理好了,金太阳联考系列的每月一考,在检验复习成果的同时也是为学生做好查漏补缺,让学生能更好的了解到接下来的复习方向,需要核对答案的伙伴可以来答案圈查看!

本次考试的其他科目的答案小编也有收集整理,需要核对的伙伴可以在答案圈对应的年级搜索查看!












2022届广东金太阳高三11月联考数学试题及答案
2021-11-26 17:50:08
2022届广东金太阳高三11月联考数学试题及答案小编已经整理好了,金太阳联考系列的每月一考,在检验复习成果的同时也是为学生做好查漏补缺,让学生能更好的了解到接下来的复习方向
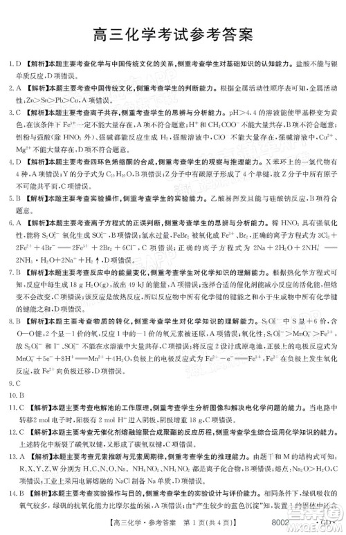
2022届九师联盟高三新高考11月质量检测化学试题及答案
2021-11-26 15:15:07
2022届九师联盟高三新高考11月质量检测化学试题及答案小编已经收集整理好了,针对新高考地区高三复习检测,让大家能更好的了解自己的复习情况,从而针对性的做出复习计划,需要核对
东北师大附中2021-2022高三上学期第二次摸底考试化学试题及答案
2021-11-26 09:23:11
东北师大附中2021-2022高三上学期第二次摸底考试化学试题及答案小编已经收集整理好了,针对这一阶段学习的一次总结和为接下来的复习指引方向,需要核对的伙伴可以来答案圈查看
2021年11月平顶山市九校联盟中考联考试题高二化学试题及答案
2021-11-25 17:00:31
2021年11月平顶山市九校联盟中考联考试题高二化学试题及答案小编已经收集整理好了,平顶山地区高二期中考试答案,需要核对答案的伙伴可以来答案圈查看!2021年11月平顶山市九校联