首页小学初中高中专题
当前位置:首页 > 高中答案网 > 高中三年级答案

广东百校联考2022届高三一轮复习联考一新高考卷一语文试卷及答案

时间:2021-09-28 11:14:43    作者:答案圈
标签:
2022高三模拟考试答案

广东百校联考2022届高三一轮复习联考一新高考卷一语文试卷及答案小编已经收集整理好了,在平时练习或进行模拟考试时,要注意培养考试心境,养成良好的习惯。首先认真对考试说明进行领会,并要按要求去做,对照说明后的题例,体会说明对知识点是如何考查的,了解说明对每个知识的要求,千万不要对知识的要求进行拔高训练。感兴趣的伙伴可以来答案圈核对答案。ZV6答案圈

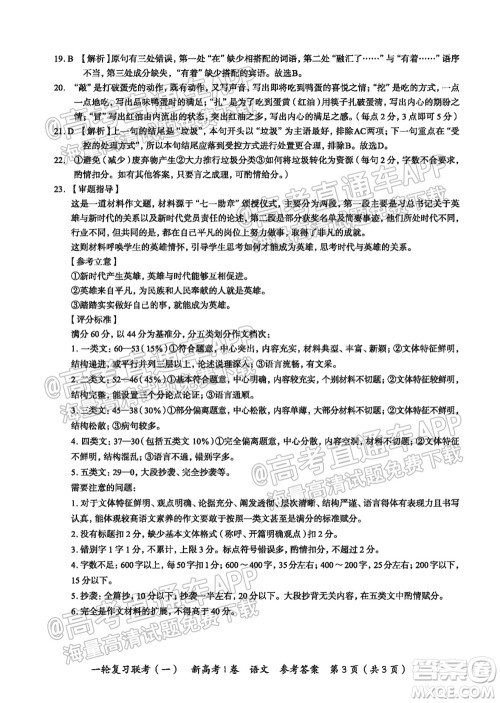
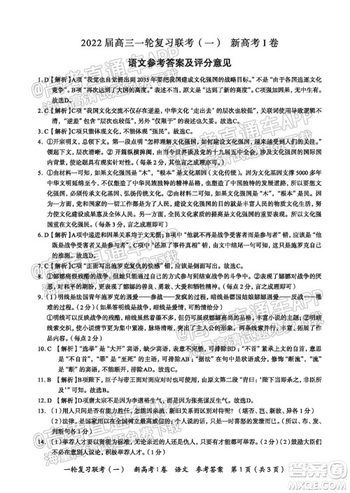
广东百校联考2022届高三一轮复习联考一新高考卷一语文试卷及答案ZV6答案圈

广东百校联考2022届高三一轮复习联考一新高考卷一语文试卷及答案

本次联考的其他科目的答案小编也有收集整理,需要核对的伙伴可以在答案圈对应的年级搜索查看!ZV6答案圈

广东百校联考2022届高三一轮复习联考一新高考卷一语文试卷及答案ZV6答案圈

广东百校联考2022届高三一轮复习联考一新高考卷一语文试卷及答案ZV6答案圈

广东百校联考2022届高三一轮复习联考一新高考卷一语文试卷及答案ZV6答案圈

广东百校联考2022届高三一轮复习联考一新高考卷一语文试卷及答案ZV6答案圈

广东百校联考2022届高三一轮复习联考一新高考卷一语文试卷及答案ZV6答案圈

广东百校联考2022届高三一轮复习联考一新高考卷一语文试卷及答案ZV6答案圈

广东百校联考2022届高三一轮复习联考一新高考卷一语文试卷及答案ZV6答案圈

广东百校联考2022届高三一轮复习联考一新高考卷一语文试卷及答案ZV6答案圈

广东百校联考2022届高三一轮复习联考一新高考卷一语文试卷及答案ZV6答案圈

广东百校联考2022届高三一轮复习联考一新高考卷一语文试卷及答案ZV6答案圈

广东百校联考2022届高三一轮复习联考一新高考卷一语文试卷及答案ZV6答案圈

查看更多答案
相关文章
广东百校联考2022届高三一轮复习联考一新高考卷一数学试卷及答案 2021-09-27 08:49:42

广东百校联考2022届高三一轮复习联考一新高考卷一数学试卷及答案小编已经收集整理好了,首先,要把各科书本的知识框架结构搭建起来。如果没有知识点框架结构,所学知识就会没有条

专题推荐

2022小学长江作业本上册系列答案

2022阳光学业评价上册系列答案

2022资源与评价上册系列答案

2022初中全品学练考上册系列答案

2022阳光同学课时优化作业上册系列答案

相关专题
课后作业答案
数学
语文
英语
历史
地理
政治
物理
化学
生物
其他
网友留言
最新更新
金太阳10月联考2022-2023年度高三年级阶段性检测五语文试题及答案
2023高三模拟考试答案 金太阳联考答案
豫南九校2022-2023学年上期第二次联考高三英语试题及答案
2023高三模拟考试答案
豫南九校2022-2023学年上期第二次联考高三生物试题及答案
2023高三模拟考试答案
豫南九校2022-2023学年上期第二次联考高三政治试题及答案
2023高三模拟考试答案