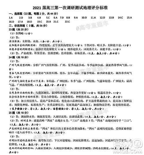
2021届南通一模地理试题及答案小编已经收集整理好了!考完的伙伴来答案圈看看!南通、常州、徐州、扬州、镇江、宿迁、淮安、苏州、泰州为一套考试题!

本次联考的其他科目的答案小编已经收集整理好了,需要核对的伙伴可以来答案对应的年级搜索查看!









2021届南通一模历史试题及答案
2021-02-24 18:28:08
2021届南通一模历史试题及答案小编已经收集整理好了!考完的伙伴来答案圈看看!南通、常州、徐州、扬州、镇江、宿迁、淮安、苏州、泰州为一套考试题!2021届南通一模历史试题及答
2021届南通一模政治试题及答案
2021-02-24 18:08:00
2021届南通一模政治试题及答案小编已经收集整理好了!考完的伙伴来答案圈看看!南通、常州、徐州、扬州、镇江、宿迁、淮安、苏州、泰州为一套考试题!2021届南通一模政治试题及答
2021届南通一模物理试题及答案
2021-02-24 17:50:01
2021届南通一模物理试题及答案小编已经收集整理好了!考完的伙伴来答案圈看看!南通、常州、徐州、扬州、镇江、宿迁、淮安、苏州、泰州为一套考试题!2021届南通一模物理试题及答
2021届南通一模生物试题及答案
2021-02-24 17:31:57
2021届南通一模生物试题及答案小编已经收集整理好了!考完的伙伴来答案圈看看!南通、常州、徐州、扬州、镇江、宿迁、淮安、苏州、泰州为一套考试题!2021届南通一模生物试题及答