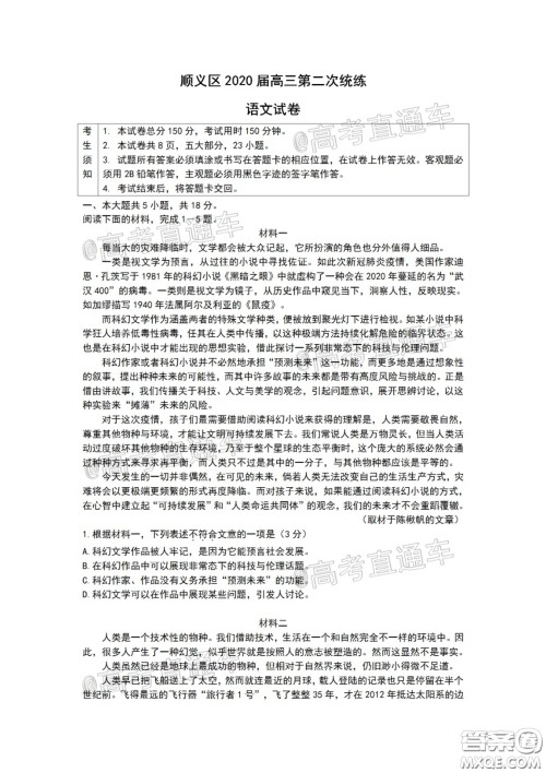
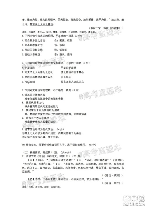
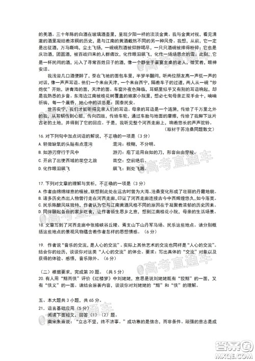
2020年北京顺义区高三二模语文试题及答案小编整理在答案圈了,练习完得伙伴记得来核对一下看看自己对每天学习得知识掌握的怎么样

本次联考的其他科目的答案小编也有整理在答案圈,大家需要核对参考的可以直接在高三年级搜素查看











2020年黑龙江金太阳高三5月联考语文试题及答案
2020-05-06 11:34:15
2020年黑龙江金太阳高三5月联考语文试题及答案小编整理在答案圈了,练习完得伙伴记得来核对一下看看自己对每天学习得知识掌握的怎么样2020年黑龙江金太阳高三5月联考语文试题
郑州外国语2020届高三第七次调研考试语文试题及答案
2020-05-06 10:35:16
郑州外国语2020届高三第七次调研考试语文试题及答案小编整理在答案圈了,练习完得伙伴记得来核对一下看看自己对每天学习得知识掌握的怎么样郑州外国语2020届高三第七次调研考
湖南湖北四校2020届高三学情调研联考语文试题及答案
2020-05-05 11:41:05
湖南湖北四校2020届高三学情调研联考语文试题及答案小编已经整理在答案圈,练习完的伙伴可以来核对看看哦湖南湖北四校2020届高三学情调研联考语文试题及答案本次联考的其他科
襄阳四中2020届高三下学期5月第一次周考语文试题及答案
2020-05-05 08:33:04
襄阳四中2020届高三下学期5月第一次周考语文试题及答案小编整理在答案圈了,练习完得伙伴记得来核对一下看看自己对每天学习得知识掌握的怎么样襄阳四中2020届高三下学期5月第