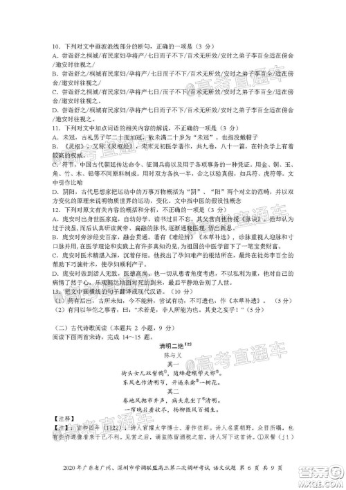
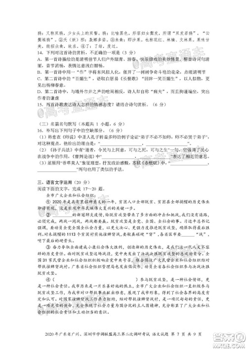
2020年广东省广州深圳市学调联盟高三第二次调研考试语文试题及答案小编已经整理在答案圈,练习完的伙伴可以来核对看看哦

本次联考的其他科目的答案小编也有整理,需要的伙伴可以直接在答案圈高三年级搜索查看












昆明第一中学2020届高中新课标高三第八次考前适应性训练语文试题及答案
2020-04-23 17:50:26
昆明第一中学2020届高中新课标高三第八次考前适应性训练语文试题及答案小编已经整理在答案圈,练习完的伙伴可以来核对看看哦昆明第一中学2020届高中新课标高三第八次考前适应
2020年甘肃省第一次高考诊断考试语文试题及答案
2020-04-23 17:48:44
2020年甘肃省第一次高考诊断考试语文试题及答案小编已经整理在答案圈,练习完的伙伴可以来核对看看哦2020年甘肃省第一次高考诊断考试语文试题及答案本次联考的其他科目的答案
2020年4月福州市高中毕业班质量检测语文试题及答案
2020-04-23 17:23:27
2020年4月福州市高中毕业班质量检测语文试题及答案小编已经整理在答案圈,练习完的伙伴可以来核对看看哦2020年4月福州市高中毕业班质量检测语文试题及答案本次联考的其他科目
长郡中学2020届高三适应性考试四语文试题及答案
2020-04-23 16:09:56
长郡中学2020届高三适应性考试四语文试题及答案小编已经整理在答案圈,练习完的伙伴可以来核对看看哦长郡中学2020届高三适应性考试四语文试题及答案本次联考的其他科目的答案