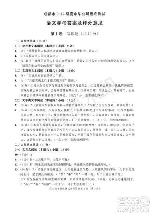
成都市2017级高中毕业班摸底测试语文试题及答案小编已经整理在答案圈了,需要核对参考的伙伴来看看吧

本次联考的其他科目的答案小编也有整理收集,感兴趣的来答案圈查看!











2019年成都市中考作文题目及范文 从什么到什么半命题作文
2019-06-14 11:14:29
请你以“从____到____”为题目,写一篇文章。要求:1:括号内内容由考生自行发挥补充;2.内容具体,有真情实感;3.文体不限(诗歌、戏剧除外);4.不少于600字;5.文中请回避与你相关的人名、校
2018年秋成都市新都区初二上学期期末测试英语答案
2019-01-14 15:28:54
成都市新都区初二上学期的英语试题答案和听力稿小编都收集整理好了,感兴趣的可以来答案圈看看!2018年秋成都市新都区初二上学期期末测试英语答案其他区和其他年级的都有收集,可
四川省成都市龙泉驿区第一中学校2019届高三11月月考语文试题答案
2018-12-07 08:15:56
四川省成都市龙泉驿区第一中学校2019届高三11月月考语文试题答案,已经收集在答案圈了,请及时核对查看四川省成都市龙泉驿区第一中学校2019届高三11月月考语文试题答案第Ⅰ卷
2017年成都市中考数学试题及答案
2018-07-05 16:26:53
2017年四川成都中考数学试卷小编已经收集了,还有详细的答案解析,对数学进行训练,想要查询成都2017中考数学答案的可以来了解一下!2017年成都市中考数学试题及答案