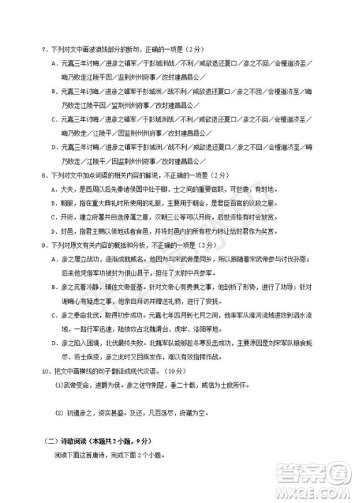
2019届福建省三明市第一中学高三上学期期中考试语文试题及答案,小编已经整理完成,需要核对参考的来看看

这次的答案和试卷小编都整理了,大家可以随时来查看














①.培养学生的阅读兴趣。喜欢阅读是喜欢写作的第一步。那么要阅读些什么呢?当然不是那些死板的东西。学生们通常喜欢那些未知和神秘的东西,我们可以从这方面下手,多引进一些故事性强而学生们又有意向了解的东西。如《科幻世界》,里面有许多奇思妙想而又符合逻辑的新奇观点,又有很强的故事性,肯定会有许多学生喜欢。
②.灵活的引导学生写作。老师在布置写作任务时,应该灵活引导,不要向发布命令一样。比如要布置一篇课文的读后感,老师们大多都是选取课本上的内容,其实就培养写作能力来看,大可专门挑选学生感兴趣的文章来写吗?课本是死的,但老师是活的,只要学生肯自己动手写,管他是什么文章呢?
③.作文课堂应该采取更互动的模式。一节课45分钟,往往学生们文章都没动笔,就下课了,然后要学生课后完成,再教上去,我想问那这节课上得还有什么意义。不如,每个星期拿出两节课,专门作为作文课,采取不限制的模式,让学生们互相出题,想写什么写什么,然后由学生相互评价,这样的课堂岂不更有意思?学生们对写作的兴趣,自然会慢慢提升。
2019届福建省三明市第一中学高三上学期期中考试英语试题及答案
2018-11-30 13:39:19
2019届福建省三明市第一中学高三上学期期中考试英语试题及答案,小编已经整理完成,需要核对答案的来答案圈看看2019届福建省三明市第一中学高三上学期期中考试英语试题及答案
福建省三明市第一中学2019届高三上学期期中考试物理试题及答案
2018-11-30 11:46:23
福建省三明市第一中学2019届高三上学期期中考试物理试题及答案,小编已经整理好了,对高中物理知识点的考察,感兴趣的来看看福建省三明市第一中学2019届高三上学期期中考试物理
福建省三明市第一中学2019届高三上学期期中考试理科数学试题参考答案
2018-11-30 11:35:42
福建省三明市第一中学2019届高三上学期期中考试理科数学试题参考答案,小编已经整理完成,需要查漏补缺的来答案圈看看福建省三明市第一中学2019届高三上学期期中考试理科数学
2019届福建省三明市第一中学高三上学期期中考试历史试题及答案
2018-11-30 11:14:12
2019届福建省三明市第一中学高三上学期期中考试历史试题及答案,小编已经整理完成,需要核对答案的来看看2019届福建省三明市第一中学高三上学期期中考试历史试题及答案高三的