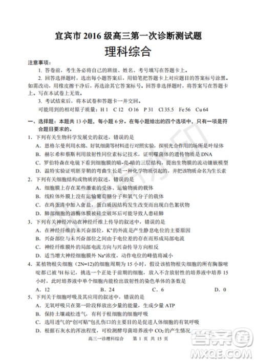
2019宜宾一诊理综参考答案,小编收录完整了,有需要的学生请及时查找

宜宾市2016级高三一诊化学、生物、物理答案都已经收录在答案圈了,答案收集的很详细,解题步骤也很完整,学生只要认真核对,一定会有所收获的





















理综的题目,基本还是课本题目知识点的变形而已,我认为关键在于题主对于课本的理解,和对基础只是掌握牢固及基本题型的掌握程度,若是300分,你得分不到一半,那别搞题海战术,先把课本的内容和概念、基本的知识点掌握好,然后做些基础训练,如果没问题了,再做提高与拓展训练,记住题目无限,精力有限,所以在做题目的时候记住总结和归纳很重要。
吉林省松原高中2019届高三第一次模拟考试卷语文四参考答案
2018-12-26 08:53:49
吉林省松原高中2019届高三第一次模拟考试卷语文四参考答案,收集在答案圈了,请及时核对吧吉林省松原高中2019届高三第一次模拟考试卷语文四参考答案(一)论述类文本阅读(本题共3
甘肃兰州一中2018-2019学期高二12月月考语文试题及答案
2018-12-26 08:19:15
甘肃兰州一中2018-2019-1学期高二12月月考语文试题及答案,小编收集的很详细完整了,请注意核队哦甘肃兰州一中2018-2019学期高二12月月考语文试题及答案一、现代文阅读(24分)(一
2019成都一诊高三英语试题及参考答案
2018-12-25 17:26:35
小编收集了2019成都一诊高三英语试题及参考答案,需要的学生可以看看哦2019成都一诊高三英语试题及参考答案成都市2016级高中毕业班第一次诊断性检测英语试卷及参考答案,收集完
2019届上海杨浦高三一模政治试卷答案
2018-12-25 14:23:51
上海杨浦高三一模的答案小编收集整理如下,在做完之后可以来答案圈了解一下,看看自己的答案是否正确,当然其他学科的和其他地区的也有,直接在答案圈内搜上海+区名即可搜到2019届