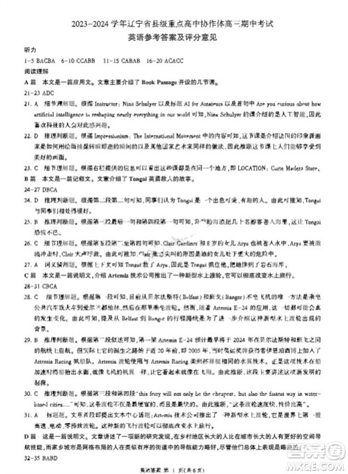
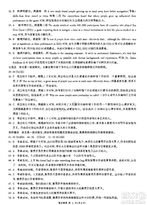
对于高三年级的学生来说,英语科目的备考难度很大,每天下课之后得花时间做练习,争取把知识点掌握透彻。小编整理了2023-2024学年辽宁省县级重点高中协作体高三上学期期中考试英语试题答案,感兴趣的可以看过来。

答案如下:










2024届长沙一中高三上学期月考四数学试卷答案
2023-11-09 10:48:34
小编这次收集整理的是2024届长沙一中高三上学期月考四的数学试卷答案,时量120分钟,满分150分,这个适用于长沙地区的高三学子进行联系,这个是十一月份的考试,也是长沙市一中高三第
金华十校2023年11月高三模拟考试数学试题卷答案
2023-11-09 10:29:26
小编这次收集整理的是金华十校2023年11月高三模拟考试的数学试题卷的试题和解析,本试卷分选择题和非选择题两部分,考试时间和试卷总分都有分布,站内还有语文试题,想要模拟练习的
金华十校2023年11月高三模拟考试语文试题答案
2023-11-08 17:09:11
我们知道,高三年级的语文科目想拿高分不容易,大家得做好规划,这样才能有针对性的提高成绩。小编分享金华十校2023年11月高三模拟考试语文试题答案,内容新颖,感兴趣的可以对照看看
2023-2024学年辽宁省县级重点高中协作体高三上学期期中考试数学答案
2023-11-08 16:57:20
在高三年级,数学科目的备考内容很多,考试之后务必积极查漏补缺,争取把丢分的知识点掌握清楚。今天分享2023-2024学年辽宁省县级重点高中协作体高三上学期期中考试数学答案,欢迎