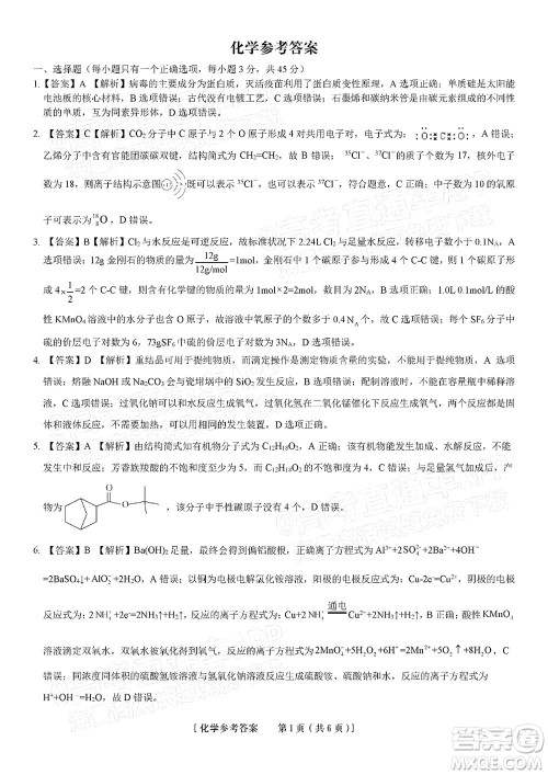
2023届蚌埠市高三8月质检化学试题及答案小编已经收集整理好了,高三学生要保证自己的学习效率,就要多做和自己水平相适应的题目,既有成就感又能提高自己的解题能力。太简单的题目不要去做,太难的题目也不要去做。考完需要核对答案的伙伴可以来答案圈看看!

本次联考的其他科目答案圈也是有收集整理的,小伙伴们可以在答案圈高三年级搜索查看!












2023届蚌埠市高三8月质检物理试题及答案
2022-09-01 14:36:16
2023届蚌埠市高三8月质检物理试题及答案小编已经收集整理好了,高三学生要充分的利好用时间来学习每一科的课程,将自己各科的学习时间进行合理的安排,对于自己薄弱需要提高成绩
2023届蚌埠市高三8月质检英语试题及答案
2022-09-01 14:25:07
2023届蚌埠市高三8月质检英语试题及答案小编已经收集整理好了,高三学生要充分的利好用时间来学习每一科的课程,将自己各科的学习时间进行合理的安排,对于自己薄弱需要提高成绩
2023届蚌埠市高三8月质检数学试题及答案
2022-09-01 14:14:35
2023届蚌埠市高三8月质检数学试题及答案小编已经收集整理好了,考试是一个特别特别好的实验场所,你可以知道自己的复习达到了一个什么效果。我希望你在这时看到的是不断上升的
2023届蚌埠市高三8月质检语文试题及答案
2022-09-01 14:01:24
2023届蚌埠市高三8月质检语文试题及答案小编已经收集整理好了,高三学生对于自己的学习,应该有计划的进行,并且不要将自己的要求定得过高。制定计划的最终目的是使自己有所提高,