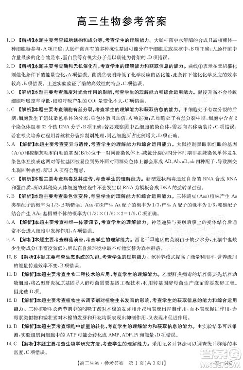
2023届广东金太阳8月高三联考生物试题及答案小编已经收集整理好了,高考虽然有灵活的一面,但是跑不出基本的出题思路——因为它总是要以教材为基础,去考察教材的某个部分的。这时候我们要选择的参考书,就是能智慧地收集并且总结主要题型的书。考完需要核对答案的伙伴可以来答案圈看看!

本次联考的其他科目答案圈也是有收集整理的,小伙伴们可以在答案圈高三年级搜索查看!









2023届广东金太阳8月高三联考化学试题及答案
2022-09-01 11:15:36
2023届广东金太阳8月高三联考化学试题及答案小编已经收集整理好了,复习是一个重新跟上的最好的机会,错过了就很难再有时间追基础知识了,尽量不要抛下学校的学业去独立复习。然
2023届广东金太阳8月高三联考英语试题及答案
2022-09-01 11:06:39
2023届广东金太阳8月高三联考英语试题及答案小编已经收集整理好了,高三生可以说每天都在争分夺秒,然而在紧凑的学习之余,也要学着适当放松,如果精神一直保持在高压状态,人很容易
2023届广东金太阳8月高三联考语文试题及答案
2022-09-01 10:53:04
2023届广东金太阳8月高三联考语文试题及答案小编已经收集整理好了,关于考试同学们一定要端正自己的态度,要把高三的每一场考试都当成高考来对待,从大大小小的考试中培养自己的
2022学年第一学期浙江省七彩阳光新高考研究联盟返校联考高三生物试题及答案
2022-09-01 09:45:50
2022学年第一学期浙江省七彩阳光新高考研究联盟返校联考高三生物试题及答案小编已经收集整理好了,每个学生的知识盲区是不一样的,所以学习时虽然是跟着老师的课堂走,但也根据自