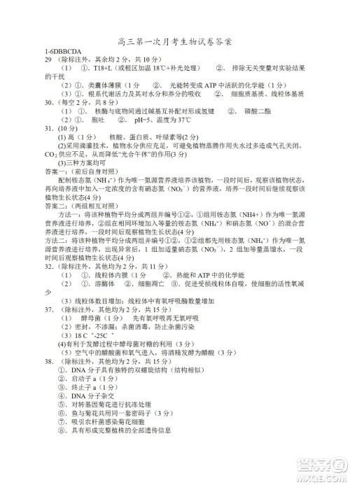
银川一中2023届高三年级第一次月考理科综合试题及答案小编已经收集整理好了,不要过于在意与他人的竞争,竞争意识和忧患意识是必须有的,但是我们不能被别人牵着鼻子走,同学之间可以相互激励,我们应该和同学多交流,取他人之长为我所用,但更重要的还是认真做好自己的复习。考完需要核对答案的伙伴可以来答案圈看看!

本次联考的其他科目答案圈也是有收集整理的,小伙伴们可以在答案圈高三年级搜索查看!





















银川一中2023届高三年级第一次月考文科数学试题及答案
2022-08-31 16:57:30
银川一中2023届高三年级第一次月考文科数学试题及答案小编已经收集整理好了,一轮复习最重要的是熟悉课本基础的知识点,对书上的内容知识有一个框架性的认识以及能够大体复述。
河南省信阳高级中学2022-2023学年高三上学期开学考试理科综合试题及答案
2022-08-25 10:32:04
河南省信阳高级中学2022-2023学年高三上学期开学考试理科综合试题及答案小编已经收集整理好了,地区学校练习,其他小伙伴也可以拿来检验一下自己的学习情况哦,需要答案的伙伴可
2023届贵州省金太阳高三年级联合考试理科综合试题及答案
2022-08-18 09:52:41
2023届贵州省金太阳高三年级联合考试理科综合试题及答案小编已经收集整理好了,针对新学期学习的一次检验,让大家在新学期更好的制定适合自己的学习计划,练习完需要核对答案的伙
广安市2022年春季高2020级零诊考试理科综合试题及答案
2022-07-14 08:45:08
广安市2022年春季高2020级零诊考试理科综合试题及答案小编已经收集整理好了,针对新高三伙伴检验自己对高中知识的掌握情况,为接下来的复习备考做好铺垫,考完的伙伴可以来核对一