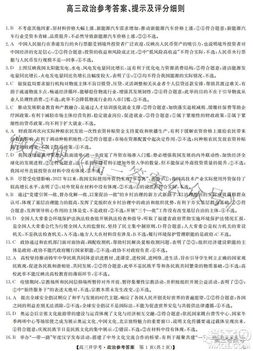
2023届九师联盟开学考老高考高三政治试题及答案小编已经收集整理好了,这次的新高三开学考试是在8月27日开始的,这里整理的是老高考版本的,小伙伴们在核对答案是要注意在试卷的下面标有X和L的区分,需要自己练习检测和核对答案的伙伴可以来答案圈看看!

本次联考的其他科目小编也有整理,大家可以在答案圈高三年级搜索查看!








2023届九师联盟开学考老高考高三文科数学试题及答案
2022-08-29 09:29:12
2023届九师联盟开学考老高考高三文科数学试题及答案小编已经收集整理好了,这次的新高三开学考试是在8月27日开始的,让学生能很清楚的了解到自己对高中知识的掌握情况,从而在接
2023届九师联盟开学考老高考高三理科数学试题及答案
2022-08-29 09:20:09
2023届九师联盟开学考老高考高三理科数学试题及答案小编已经收集整理好了,这次的新高三开学考试是在8月27日开始的,针对新高三伙伴在进去高三备考前的一次摸底考试,让学生能很
2023届九师联盟开学考老高考高三语文试题及答案
2022-08-29 09:05:46
2023届九师联盟开学考老高考高三语文试题及答案小编已经收集整理好了,这次的新高三开学考试是在8月27日开始的,针对新高三伙伴在进去高三备考前的一次摸底考试,让学生能很清楚