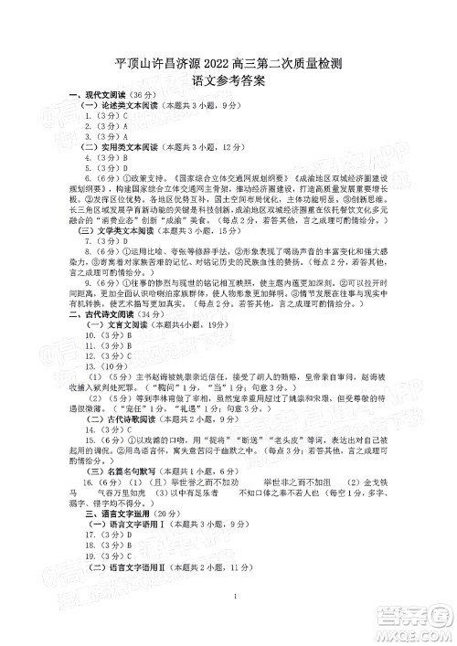
平顶山许昌济源2021-2022学年高三第二次质量检测语文试题及答案小编已经收集整理好了,针对这一学期学习成果的检验,让学生能更好的定位自己的学习情况,为接下来的学习做好准备,需要核对答案的伙伴可以来答案圈看!

本次考试的其他科目的答案小编也有收集整理,需要核对的伙伴可以在答案圈对应的年级搜索查看!













2022年甘肃省第一次高考诊断考试语文试题及答案
2022-03-16 16:24:54
2022年甘肃省第一次高考诊断考试语文试题及答案小编已经收集整理好了,针对这一学期学习成果的检验,让学生能更好的定位自己的学习情况,为接下来的学习做好准备,需要核对答案的伙
湛江市2022年普通高考测试一语文试题及答案
2022-03-16 16:11:37
湛江市2022年普通高考测试一语文试题及答案小编已经收集整理好了,针对这一学期学习成果的检验,让学生能更好的定位自己的学习情况,为接下来的学习做好准备,需要核对答案的伙伴可
四省八校2022届高三第二学期开学考试语文试题及答案
2022-03-16 11:24:46
四省八校2022届高三第二学期开学考试语文试题及答案小编已经为大家收集整理好了,考完试的小伙伴,可以到答案圈查阅一下答案,看看你自己做得对不对,做错的题可以多加以练习,成绩就
2022年湖北省八市高三3月联考语文试题及答案
2022-03-16 10:19:37
2022年湖北省八市高三3月联考语文试题及答案小编已经收集整理好了,针对这一学期学习成果的检验,让学生能更好的定位自己的学习情况,为接下来的学习做好准备,需要核对答案的伙伴