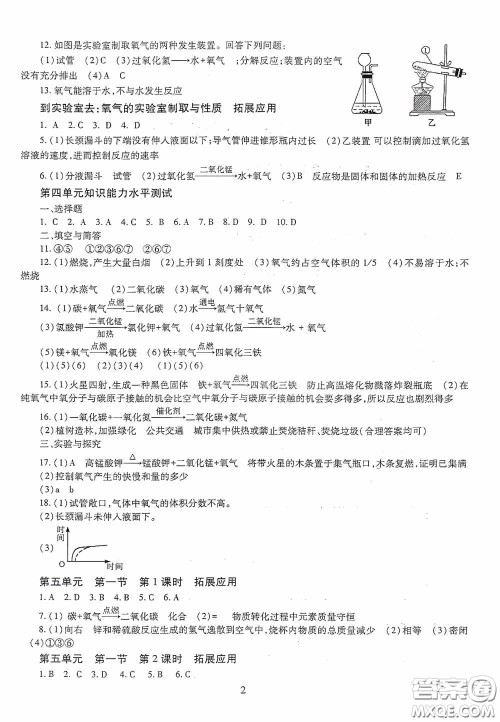
小编这次收集整理的是智慧学习七年级化学下册54学制的答案,做这本练习册的可以做完了之后来检查一下,看看自己做的对不对,不要直接照抄答案,当然其他学科的也有,站内搜书名吧!

智慧学习七年级下册化学54学制答案如下,仅供参考!








明天出版社2020智慧学习八年级数学下册54学制答案
2020-05-12 11:37:14
小编这次收集整理的是智慧学习八年级数学下册54学制的答案,使用这本教辅的可以来检查一下,看看自己做的对不对,不要直接照抄答案哦,当然其他学科的和其他年级的也有,直接站内搜书
明天出版社2020智慧学习八年级数学下册54学制鲁教版答案
2020-05-12 11:28:46
小编这次收集整理的是智慧学习系列的八年级数学下册54学制鲁教版的答案,使用这本练习册的可以来检查一下自己做的对不对,不要直接照抄答案哦,其他学科的和其他年级的直接站内搜
明天出版社2020智慧学习七年级生物学下册54学制答案
2020-05-12 11:16:36
小编这次收集整理的是智慧学习七年级生物学下册54学制的答案,使用这本练习册的可以来看看,这份是山东科技版的54学制的教辅,其他版本的也有哦,这个系列还是蛮多的!明天出版社2020
明天出版社2020智慧学习七年级语文下册54学制答案
2020-05-12 10:53:03
小编这次收集整理的是智慧学习七年级语文下册54学制的答案,使用这本教辅的可以来检查一下,看看自己做的对不对,不要直接照抄答案哦!明天出版社2020智慧学习七年级语文下册54学制