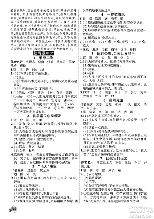
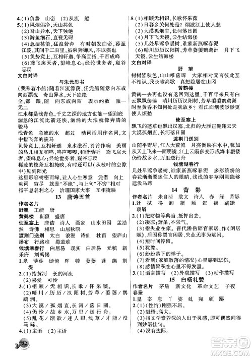
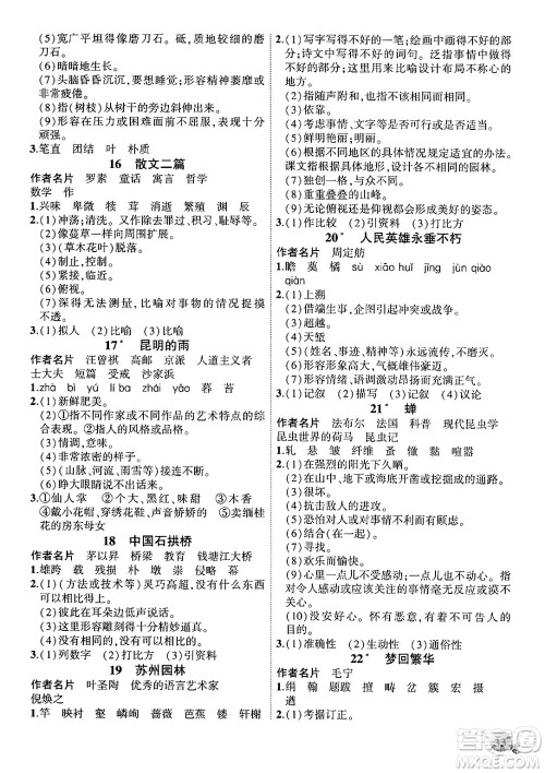
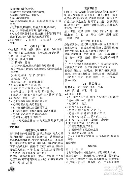
今天小编为同学们整理了安徽大学出版社2024年秋创新课堂创新作业本八年级语文上册部编版答案,本书内容丰富全面,更好的帮助同学们吃透课堂上的知识点,巩固基础,通过练习拓展知识,练习完的同学可以来答案圈核对一下答案。

答案如下,仅供参考:










































安徽大学出版社2024年秋创新课堂创新作业本八年级数学上册沪科版答案
2024-11-26 14:08:16
数学不是死记硬背公式,也不是不停的刷题,而是要同学们理解数学原理,培养逻辑思维,今天小编为同学们整理了安徽大学出版社2024年秋创新课堂创新作业本八年级数学上册沪科版答案,练
安徽大学出版社2024年秋创新课堂创新作业本八年级数学上册北师大版答案
2024-11-26 13:58:30
八年级数学难度有所增加,同学们在课上一定要认真听讲,课下多做练习进行巩固,把知识点吃透,今天小编为同学们整理了安徽大学出版社2024年秋创新课堂创新作业本八年级数学上册北师
安徽大学出版社2024年秋创新课堂创新作业本八年级数学上册人教版答案
2024-11-26 13:47:55
今天小编为同学们整理了安徽大学出版社2024年秋创新课堂创新作业本八年级数学上册人教版答案,本书贴合教材特征,辅导同学们提升知识,巩固基础,帮助同学们发现自己的短板并提升,练
安徽大学出版社2024年秋创新课堂创新作业本八年级英语上册外研版答案
2024-11-26 13:33:51
英语这门学科在八年级难度不小,同学们要重视起来,课堂上紧随老师的步伐,提升成绩,今天小编为同学们整理了安徽大学出版社2024年秋创新课堂创新作业本八年级英语上册外研版答案,练