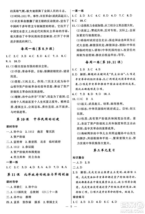
历史这门学科在八年级难度会有所增加,同学们可以通过训练来进行知识点回顾,提升这门学科的成绩,今天小编为同学们整理了福建人民出版社2024年秋顶尖课课练八年级中国历史上册人教版答案,本书的ISBN为9787211077328,练习完的同学可以来答案圈核对一下答案。

答案如下,仅供参考:
















福建人民出版社2024年秋顶尖课课练八年级道德与法治上册人教版答案
2024-11-09 15:46:39
今天小编为同学们整理了福建人民出版社2024年秋顶尖课课练八年级道德与法治上册人教版答案,本书针对性提升练习,帮助同学们消化吸收课堂上的授课内容,针对性的进行练习,提升道德
福建人民出版社2024年秋顶尖课课练八年级道德与法治上册人教版贵州专版答案
2024-11-09 15:38:31
道德与法治这门学科需要记的知识点不少,同学们要通过训练来巩固好所学的知识点,提升这门学科的成绩,今天小编为同学们整理了福建人民出版社2024年秋顶尖课课练八年级道德与法治
福建人民出版社2024年秋顶尖课课练八年级生物上册人教版答案
2024-11-09 15:27:28
八年级生物会增加难度,同学们想要取得高分可以在课堂下多做练习,通过训练检测掌握程度,提升生物成绩,今天小编为同学们整理了福建人民出版社2024年秋顶尖课课练八年级生物上册人
福建人民出版社2024年秋顶尖课课练八年级物理上册人教版贵州专版答案
2024-11-09 15:18:23
今天小编为同学们整理了福建人民出版社2024年秋顶尖课课练八年级物理上册人教版贵州专版答案,本练习紧跟课本教学,把知识点糅合到练习实践中去,让同学们发现并解决学习中存在的