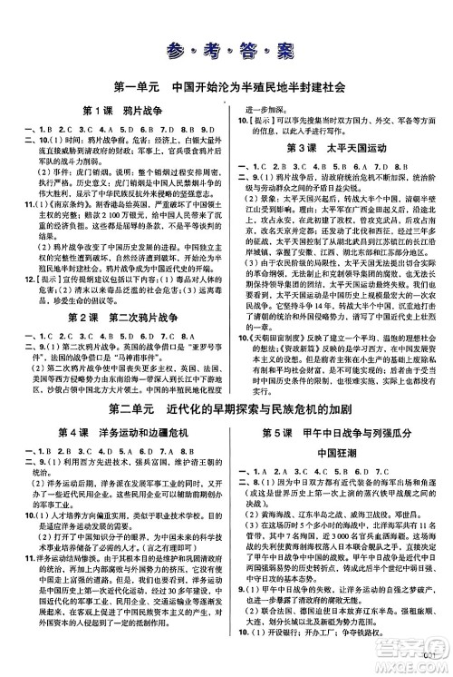
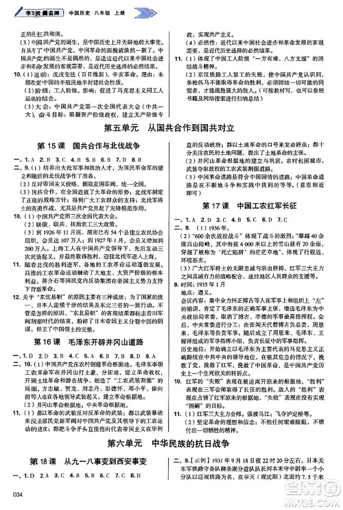
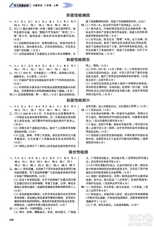
历史这门学科需要记的知识很多,同学们要重视起来,通过训练来及时回顾所学的知识,提升成绩,今天小编为同学们整理了天津教育出版社2024年秋学习质量监测八年级历史上册人教版答案,本书的ISBN为9787530989289,练习完的同学可以来答案圈核对一下答案。

答案如下,仅供参考:








吉林教育出版社2024年秋三维数字课堂八年级历史上册人教版答案
2024-11-07 13:28:31
今天小编为同学们整理了吉林教育出版社2024年秋三维数字课堂八年级历史上册人教版答案,本练习别出心裁,积极探索个性与融合并重的特色作业,既提高学科素养、实践能力,又调动起学
黑龙江教育出版社2024年秋资源与评价八年级历史上册人教版黑龙江专版答案
2024-11-02 15:34:06
历史这门学科在八年级难度不小,同学们要利用好课余时间,及时回顾课堂上所学的内容,提升成绩,今天小编为同学们整理了黑龙江教育出版社2024年秋资源与评价八年级历史上册人教版黑
人民教育出版社2024年秋同步解析与测评学练考八年级历史上册人教版答案
2024-10-25 10:32:14
今天小编为同学们整理了人民教育出版社2024年秋同步解析与测评学练考八年级历史上册人教版答案,本练习将知识嵌入生活情境或学科探索情境,探索跨学科综合性作业,增强作业的趣味
北京师范大学出版社2024年秋初中同步测控优化设计八年级历史上册福建专版答案
2024-10-24 16:18:48
历史这门学科在八年级难度不小,同学们要通过实操来及时巩固课堂上的重难点知识,提升成绩,今天小编为同学们整理了北京师范大学出版社2024年秋初中同步测控优化设计八年级历史上