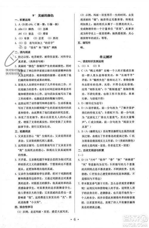
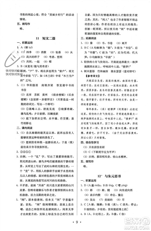
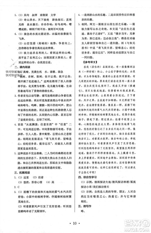
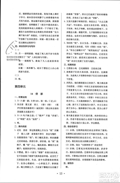
小编搜集了人民教育出版社2023年秋人教金学典同步解析与测评八年级语文上册人教版参考答案,内容丰富,欢迎大家查阅。这本练习册针对初二年级的语文知识点进行训练,如果你正在使用它,相信成绩一定能提升。

答案如下:































人民教育出版社2023年秋人教金学典同步解析与测评学考练八年级语文上册人教版参考答案
2023-12-07 15:04:18
进入初二上学期,语文科目的学习内容增加了不少,大家要把握时间,课下坚持做训练,不能偷懒。今天分享人民教育出版社2023年秋人教金学典同步解析与测评学考练八年级语文上册人教版
人民教育出版社2023年秋人教金学典同步解析与测评八年级生物上册人教版云南专版参考答案
2023-12-07 14:48:20
到了初二年级,学生们的学习积极性提高了,生物科目想拿到好成绩就得勤做练习,不能偷懒。今天整理了人民教育出版社2023年秋人教金学典同步解析与测评八年级生物上册人教版云南专
人民教育出版社2023年秋人教金学典同步解析与测评学考练八年级英语上册人教版参考答案
2023-12-07 14:32:44
对于初二年级的学生来说,英语科目的学习很重要,大家务必珍惜机会,课下积极完成练习。小编分享人民教育出版社2023年秋人教金学典同步解析与测评学考练八年级英语上册人教版参考
人民教育出版社2023年秋人教金学典同步解析与测评八年级生物上册人教版参考答案
2023-12-07 14:20:35
进入初二年级,生物科目的学习难度提高了,大家得抓住机会,课下坚持做练习,这样才能拿到好成绩。今天整理了人民教育出版社2023年秋人教金学典同步解析与测评八年级生物上册人教版