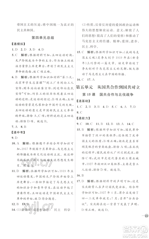
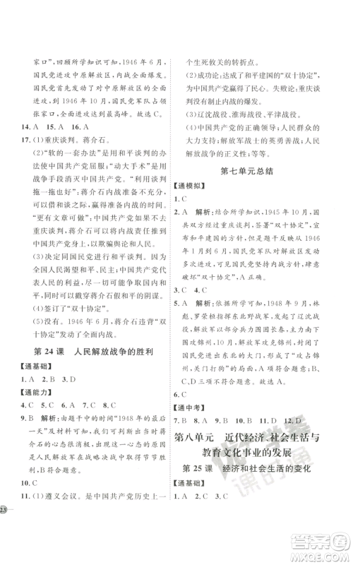
延边教育出版社2022秋季优+学案课时通八年级上册历史人教版参考答案小编已经为大家收集整理好了,本书是延边教育出版社出版设计,这本书从不同的角度去思考问题、解决问题,从而培养良好的思维灵活性,提升思维能力,有兴趣的同学,可以到答案圈看看哦!

答案如下:























吉林教育出版社2022秋季优+学案课时通八年级上册物理沪科版参考答案
2022-09-14 11:16:02
吉林教育出版社2022秋季优+学案课时通八年级上册物理沪科版参考答案小编已经为大家收集整理好了,本书是吉林教育出版社出版设计,本书详细解读了配套版本教材的知识点,讲解重点
延边教育出版社2022秋季优+学案课时通八年级上册道德与法治P版参考答案
2022-09-14 11:06:35
延边教育出版社2022秋季优+学案课时通八年级上册道德与法治P版参考答案小编已经为大家收集整理好了,本书是延边教育出版社出版设计,这本书主要汇集了各年级学生所学到的各种课
吉林教育出版社2022秋季优+学案课时通八年级上册物理教科版参考答案
2022-09-14 10:45:09
吉林教育出版社2022秋季优+学案课时通八年级上册物理教科版参考答案小编已经为大家收集整理好了,本书是吉林教育出版社出版设计,本书便于学生形成系统化的知识体系,及迅速提高
延边教育出版社2022秋季优+学案课时通八年级上册语文P版参考答案
2022-09-14 10:30:44
延边教育出版社2022秋季优+学案课时通八年级上册语文P版参考答案小编已经为大家收集整理好了,本书是延边教育出版社出版设计,优+学案课时通紧扣单元主题精选美文,以赏析的形式