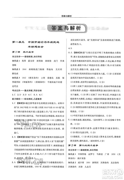
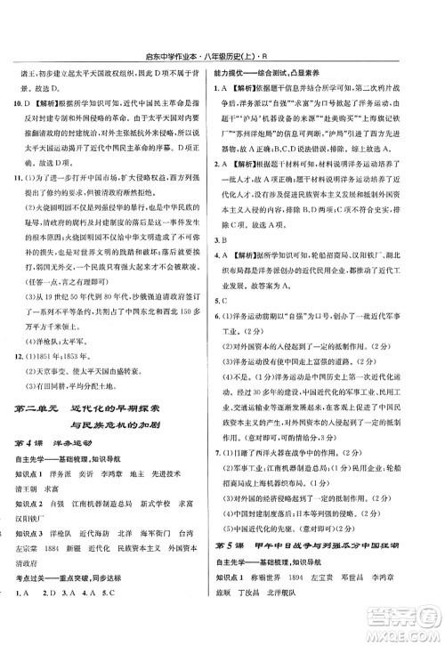
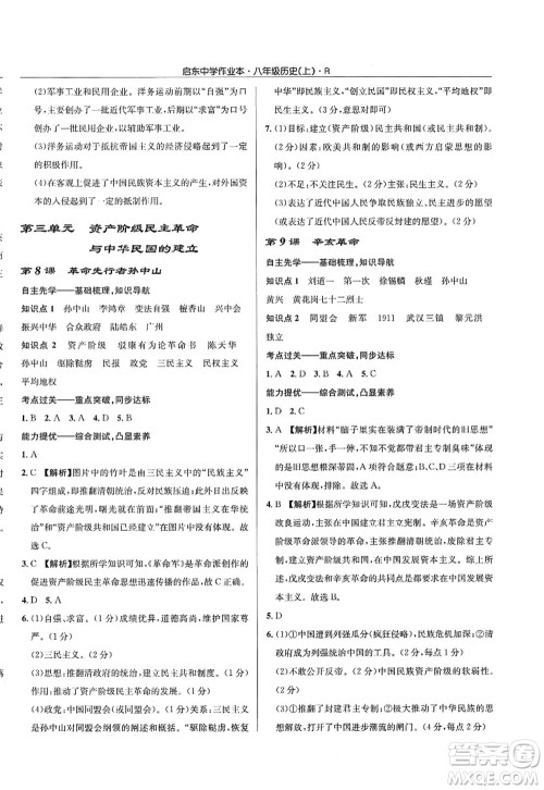
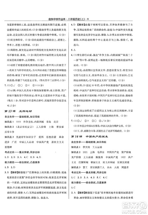
龙门书局2022启东中学作业本八年级历史上册R人教版答案小编为大家整理好了,本书是由龙门书局出版发行,适用于2022年秋季开学初二年级的同学,设计的题型全面典型,把教材中的重难点分布到不同的题型当中,同学们做完题目可以来答案圈核对一下,效率更高哦!

参考答案下图所示,需要其他科目的参考资料,也可以在答案圈搜索对应内容找到哦。




















































龙门书局2022启东中学作业本八年级物理上册JS江苏版徐州专版答案
2022-08-28 15:51:23
龙门书局2022启东中学作业本八年级物理上册JS江苏版徐州专版答案小编为大家整理好了,本书是由龙门书局出版发行,适用于徐州地区2022年秋季开学初二年级的同学,结合地区教学特色
龙门书局2022启东中学作业本八年级英语上册YL译林版宿迁专版答案
2022-08-28 15:41:13
龙门书局2022启东中学作业本八年级英语上册YL译林版宿迁专版答案小编为大家整理好了,本书是由龙门书局出版发行,适用于宿迁地区2022年秋季开学初二年级的同学,题型精难丰富,根据
龙门书局2022启东中学作业本八年级语文上册R人教版徐州专版答案
2022-08-28 15:29:05
龙门书局2022启东中学作业本八年级语文上册R人教版徐州专版答案小编为大家整理好了,本书是由龙门书局出版发行,适用于徐州地区2022年秋季开学初二年级的同学,针对性提升练习,帮
龙门书局2022启东中学作业本八年级数学上册JS江苏版连淮专版答案
2022-08-28 15:15:36
龙门书局2022启东中学作业本八年级数学上册JS江苏版连淮专版答案小编为大家整理好了,本书是由龙门书局出版发行,适用于连淮地区2022年秋季开学初二年级的同学,采用“五维学习法
2022启东中学作业本上册系列答案