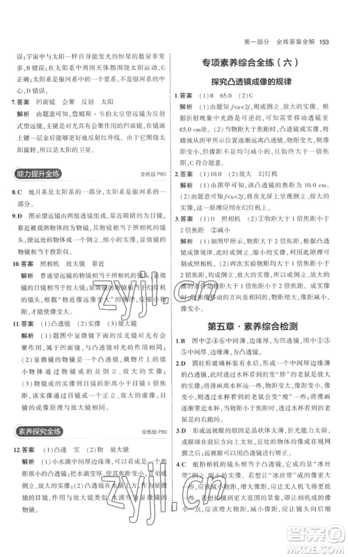
教育科学出版社2023年5年中考3年模拟八年级上册物理人教版参考答案小编已经为大家收集整理好了,需要答案的同学,可以到答案圈查阅一下哦!

答案如下:
























































教育科学出版社2023年5年中考3年模拟八年级上册数学北师大版参考答案
2022-08-04 11:53:44
教育科学出版社2023年5年中考3年模拟八年级上册数学北师大版参考答案小编已经为大家收集整理好了,本书是教育科学出版社出版设计,大家可以做做本书练习,做完练习的同学,可以到答
教育科学出版社2023年5年中考3年模拟八年级上册物理苏科版参考答案
2022-08-04 11:43:46
教育科学出版社2023年5年中考3年模拟八年级上册物理苏科版参考答案小编已经为大家收集整理好了,本书是教育科学出版社出版设计,本书不仅设有全面系统的课时作业,还配有各章自主
教育科学出版社2023年5年中考3年模拟八年级上册英语人教版参考答案
2022-08-04 11:19:18
教育科学出版社2023年5年中考3年模拟八年级上册英语人教版参考答案小编已经为大家收集整理好了,本书是教育科学出版社出版设计,喜欢本书的同学,可以到答案圈查阅参考哦!教育科学
教育科学出版社2023年5年中考3年模拟八年级上册数学人教版参考答案
2022-08-04 11:09:30
教育科学出版社2023年5年中考3年模拟八年级上册数学人教版参考答案小编已经为大家收集整理好了,本书是教育科学出版社出版设计,需要答案的同学,可以到答案圈看看哦!教育科学出版