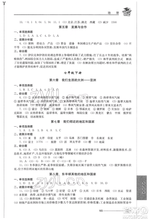
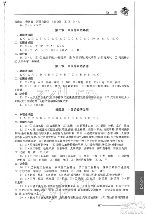
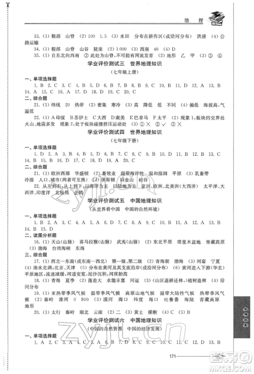
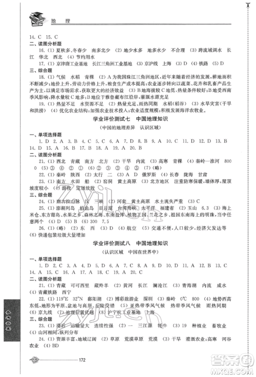
江苏人民出版社2022初中复习与能力训练地理通用版参考答案小编已经为大家收集整理好了,本书是由江苏人民出版社出版设计,做完题目的同学,可以到答案圈核对一下答案哦!

答案如下,仅供参考!












江苏人民出版社2022初中复习与能力训练物理通用版参考答案
2022-03-11 08:41:38
江苏人民出版社2022初中复习与能力训练物理通用版参考答案小编已经为大家收集整理好了,本书是由江苏人民出版社出版设计,本书主要汇集了各年级学生所学到的各种课外知识点,结合
江苏人民出版社2022初中复习与能力训练数学通用版参考答案
2022-03-11 08:35:11
江苏人民出版社2022初中复习与能力训练数学通用版参考答案小编已经为大家收集整理好了,本书是由江苏人民出版社出版设计,贴合数学教科书进行编写,从内容讲解到典题剖析,帮助学生