首页小学初中高中专题
当前位置:首页 > 小学答案网 > 一年级答案

江苏凤凰文艺出版社2022木头马阅读力测评一年级语文A版湖南专版答案

时间:2022-06-10 18:00:42    作者:答案圈
标签:
木头马阅读力测评答案一年级语文下册答案

江苏凤凰文艺出版社2022木头马阅读力测评一年级语文A版湖南专版答案小编为大家整理好了,本书是由江苏凤凰文艺出版社出版发行,郑中丽主编,与课堂同步,加强基础知识的练习,巩固当日所学知识点,提高灵活运用知识的能力,做完题目的同学可以来答案圈核对一下,及时纠正错误哦。Rlz答案圈

江苏凤凰文艺出版社2022木头马阅读力测评一年级语文A版湖南专版答案Rlz答案圈

江苏凤凰文艺出版社2022木头马阅读力测评一年级语文A版湖南专版答案

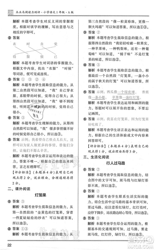
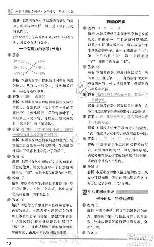
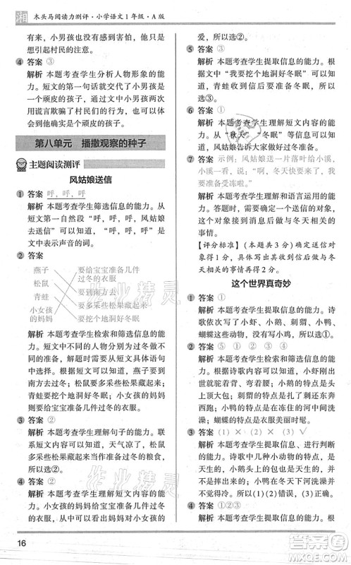
参考答案下图所示,请同学们仔细核对Rlz答案圈

江苏凤凰文艺出版社2022木头马阅读力测评一年级语文A版湖南专版答案Rlz答案圈

江苏凤凰文艺出版社2022木头马阅读力测评一年级语文A版湖南专版答案Rlz答案圈

江苏凤凰文艺出版社2022木头马阅读力测评一年级语文A版湖南专版答案Rlz答案圈

江苏凤凰文艺出版社2022木头马阅读力测评一年级语文A版湖南专版答案Rlz答案圈

江苏凤凰文艺出版社2022木头马阅读力测评一年级语文A版湖南专版答案Rlz答案圈

江苏凤凰文艺出版社2022木头马阅读力测评一年级语文A版湖南专版答案Rlz答案圈

江苏凤凰文艺出版社2022木头马阅读力测评一年级语文A版湖南专版答案Rlz答案圈

江苏凤凰文艺出版社2022木头马阅读力测评一年级语文A版湖南专版答案Rlz答案圈

江苏凤凰文艺出版社2022木头马阅读力测评一年级语文A版湖南专版答案Rlz答案圈

江苏凤凰文艺出版社2022木头马阅读力测评一年级语文A版湖南专版答案Rlz答案圈

江苏凤凰文艺出版社2022木头马阅读力测评一年级语文A版湖南专版答案Rlz答案圈

江苏凤凰文艺出版社2022木头马阅读力测评一年级语文A版湖南专版答案Rlz答案圈

江苏凤凰文艺出版社2022木头马阅读力测评一年级语文A版湖南专版答案Rlz答案圈

江苏凤凰文艺出版社2022木头马阅读力测评一年级语文A版湖南专版答案Rlz答案圈

江苏凤凰文艺出版社2022木头马阅读力测评一年级语文A版湖南专版答案Rlz答案圈

江苏凤凰文艺出版社2022木头马阅读力测评一年级语文A版湖南专版答案Rlz答案圈

江苏凤凰文艺出版社2022木头马阅读力测评一年级语文A版湖南专版答案Rlz答案圈

江苏凤凰文艺出版社2022木头马阅读力测评一年级语文A版湖南专版答案Rlz答案圈

江苏凤凰文艺出版社2022木头马阅读力测评一年级语文A版湖南专版答案Rlz答案圈

江苏凤凰文艺出版社2022木头马阅读力测评一年级语文A版湖南专版答案Rlz答案圈

江苏凤凰文艺出版社2022木头马阅读力测评一年级语文A版湖南专版答案Rlz答案圈

江苏凤凰文艺出版社2022木头马阅读力测评一年级语文A版湖南专版答案Rlz答案圈

江苏凤凰文艺出版社2022木头马阅读力测评一年级语文A版湖南专版答案Rlz答案圈

江苏凤凰文艺出版社2022木头马阅读力测评一年级语文A版湖南专版答案Rlz答案圈

江苏凤凰文艺出版社2022木头马阅读力测评一年级语文A版湖南专版答案Rlz答案圈

江苏凤凰文艺出版社2022木头马阅读力测评一年级语文A版湖南专版答案Rlz答案圈

查看更多答案
相关文章
江苏凤凰文艺出版社2022木头马阅读力测评一年级语文下册浙江专版答案 2022-06-10 17:26:09

江苏凤凰文艺出版社2022木头马阅读力测评一年级语文下册浙江专版答案小编为大家整理好了,本书是由江苏凤凰文艺出版社出版发行,徐华军主编,习题与教材零距离高度契合,和教学紧密

专题推荐

2022小学长江作业本上册系列答案

2022阳光学业评价上册系列答案

2022资源与评价上册系列答案

2022初中全品学练考上册系列答案

2022阳光同学课时优化作业上册系列答案

相关专题
木头马阅读力测评系列答案
课后作业答案
数学
语文
英语
其他
网友留言
最新更新
2022秋小学生数学报一年级第1625期答案
小学生数学报答案 一年级数学上册答案
浙江人民出版社2022秋全程练习与评价一年级上册语文人教版答案
全程练习与评价答案 一年级语文上册答案
浙江人民出版社2022秋全程练习与评价一年级上册数学人教版答案
全程练习与评价答案 一年级数学上册答案
2022秋小学生数学报一年级第1624期答案
小学生数学报答案 一年级数学上册答案